根据极光大数据发布了《2017年度Q2 app榜单》的报告显示:短视频应用“抖音”在2017年Q2首次进入渗透率Top 300清单,排在第223位,其市场渗透率达到1.5%。而在短视频领域则排名第4,仅在快手、美拍和西瓜视频之后,安装量突破2,000万,日均DAU超170万,抖音短视频的日新增用户数也突破了40万关口。
与此同时,我们发现抖音的7天留存率大多保持在70%以上。
那么,抖音短视频是如何做到的?抖音这款产品有什么特别的?有什么值得我们去学习的呢?

体验机型:小米6
系统版本:MIUI9
App版本:V1.6.2
体验网络:wifi&4G
2. 产品简介抖音上线于2016年9月26日,是一款专注于新生代的音乐创意短视频App,视频时常限制在5-15s。
3. 产品定位按照视频长度分类:
朋友圈的小视频是10秒,快手短视频上传是12秒,这类短视频以UGC为主,加入了更多可供模仿舞蹈、音乐以及多场景切换镜头的创意视频调动用户参与。多为记录生活的有趣事物。
早期头条视频推荐的大多是5-10分钟内带故事情节内容,微博1-15分钟的视频,这类视频的用户多为UGC+PGC,多为主流影视剧、综艺剪辑视频和网红团队的原创视频,例如papi酱、二更视频和陈翔六点半。
最后一类就是长视频,爱奇艺、优酷等,通常为30分钟以上的PGC。
综合以上的分类和产品的观察,抖音短视频上传视频的时间是5-15秒,可以看出,抖音短视频的定位是以UGC为主的一款音乐创意短视频。
4. 用户、场景、需求通过大量的用户评论反馈,找出其中3种典型用户。
经过去重处理和删除无效评论(灌水和广告),从592条评论中选择207条进行分析,再经过逐条的分析之后,筛选出了进行详细分析,结合产品的核心业务逻辑,对这些用户反馈进行分类,得出下表:

通过以上分析得出,抖音短视频的三种典型用户有:

(数据来源于酷传ios抖音2017.8.31-2017.10.29的评论)
5. 抖音短视频市场情况在App store的摄影与录像免费排行榜中,抖音排名第1,已经超过了快手、火山小视频、美拍等老牌产品。

2017年2月,抖音在总榜上未显示排名,时隔一个月的3月18日,抖音一路杀到总榜前百,攻进摄影与录像榜单前12名,接着直至今日,抖音已经跻身总榜前10名,摄影与录像榜第1名。这款由今日头条孵化的产品席卷了各大社交平台,并成功掀起一股“抖视频”风潮。接下来,我会结合自己的观察,分析这款产品成功的原因。


有上图可知,抖音短视频的核心逻辑是用户上传视频,通过官方审核后,发布在平台上,吸引其他用户点赞、评论、转发和拍摄。其中运营团队起到了推进闭环的作用,拍摄教程降低用户的学习成本和发起挑战促进用户活跃。
2. 产品功能结构
结合产品的核心逻辑得出,抖音短视频闭环的两个关键操作是录制视频和浏览视频,在功能结构图中都属于第一层级(首页和拍摄),结构清晰简单,一目了然。
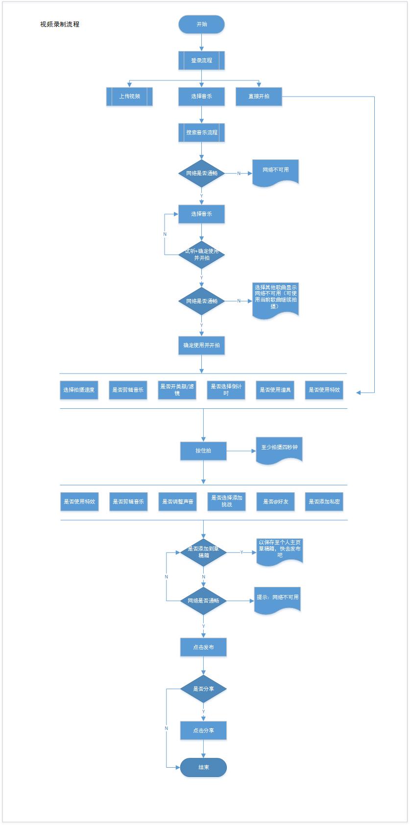
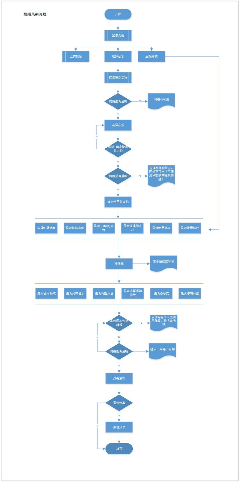
3. 产品核心业务流程
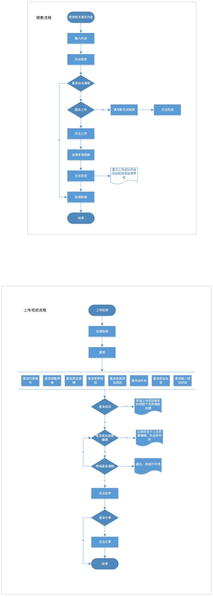
子流程:搜索和上传视频流程

由上图分析可知:
横向信息架构:抖音提供了多种拍摄模式,拍摄速度,剪辑音乐,美颜/滤镜等。
纵向核心流程:拍摄占据了一个底部tab栏,所以到达拍摄流程非常短,流程更多是拍摄形式(滤镜、特效)的多样化。
4. 产品功能亮点普通功能:从浏览视频和发布视频两个维度阐述
4.1 浏览视频

视频播放:
打开抖音进入的是首页,在WiFi情况自动播放,数据浏览下提示“是否继续浏览”,上滑和下滑切换视频。
互动功能:
点赞:双击屏幕或单击白心,白心变红有一个动画特效,给点赞的用户一个反馈。
评论:点击出现最新的评论,可以回复已经评论的用户。
分享:分享到QQ\QQ空间\微信\朋友圈\微博
个人中心:
如果对视频感兴趣可以左滑或单击进入个人中心,浏览发布者的更多视频。
右下角的音乐:
单击显示此视频使用的配乐和其他用户使用配乐拍摄视频。
优点:
减少用户的操作流程
查看更多的用户使用此配乐拍摄的视频
自己使用拍摄视频
收藏,以后可以使用
分享
4.2 视频拍摄
选择音乐-按住拍-视频编辑-发布视频-分享
(1)选择音乐

音乐种类丰富,共有25个,涵盖各种类型,例如流行、电音趴、欧美等。下方更有“热门歌曲”推荐和“我的收藏”和“本地音乐”。
单击歌曲试,试听歌曲可以收藏、直接拍摄或者查看其他用户使用此配乐拍摄的视频,模仿或者创新。
(2)拍摄视频

特效方面:
#p#分页标题#e#画面特效:扬声器、狂欢、电光火石;道具特效:包含3D空间,丑脸,明星饰品,张嘴出音符等74种炫酷特效(右图);速度特效:分为极慢、慢、标准、快、极快5种拍摄速度效果;滤镜特效:实现各种特殊效果。
按住拍:
可以拍摄分段视频,配合不同的特性和场景,让拍摄的视频更加炫酷。
倒计时:
解放双手,一个人也可以拍摄。让用户使用更便捷。
(3)视频编辑:

切换歌曲(右上角):视频拍摄完成后发现有更合适的BGM,可以直接切换,不用重新拍摄。
剪切音乐:可以左右拖动声谱剪取音乐。
声音:选择原声和配乐的占比
特效:可以选择滤镜特效和时间特效,让视频更个性化,使每个人的视频风格迥异。
草稿箱:为完成的作品可以加入草稿箱,方便用户切换场景,支持继续拍摄
(4)发布视频和分享

发布视频后会在上方出现分享,不耽误用户继续浏览视频还可以宣传自己的作品。
4.3 抖音特色:功能和内容两个维度来阐述
(1)功能
分享功能:

这个图标只有用户浏览2遍视频后才会出现,鼓励用户分享。
分析:
为什么看2遍之后才会出现?
时间;抖音视频可以发布的时间是5s-15s,两遍就是10s-30s,这个时间还是属于短视频的时间内,不会占用用户的时间。
内容:用户看2遍视频的原因有2种,1.视频没看懂,在看一遍 2.视频很吸引人,在看一遍。无论以上哪种原因出现了都是用户对视频有很大的兴趣,这是提醒用户可以分享,用户很大程度的会分享此视频,而且不会产生抵触的心理。
(2)抖音小助手

很多用户想拍出像大神一样炫酷的视频,却不知道方法,抖音小助手邀请了大神们和工作人员制作了许多“拍摄指南”来指导用户如何充分利用各种特效拍摄出与众不同的作品,减少用户的制作成本,让用户玩的更开心。
(3)内容
抖音的评论区形成了自己专有的文化雏形,有点类似于网易云音乐的评论。
1)反弹

视频的内容有些恐怖、诡异的时候,评论区就会出现“反弹”,意思就是反弹保护全家,我不怕你,你伤害不了我的意思。
2)许愿

当视频的画面很唯美,用户就会在评论区“许愿”。
3)99

视频内容难以置信,或者完成了一件不可能的事情的时候,评论区就会出现99(6翻了)。
5. 产品迭代和运营分析 #p#分页标题#e#抖音短视频和直播的业务逻辑类似:拥有足够数量视频发布者(主播)和观看者(看直播的人),所以,伴随着用户基数的增长,增长速度常常会越来越快。
而产品逻辑上,需要解决的核心功能,则是这样的一个闭环:
用户浏览视频->发现视频很简单、有趣->自己拍摄视频->吸引用户浏览
用户在浏览视频的时候,APP的稳定性,不能卡顿闪退,被视频的内容吸引到的时候,想要拍摄视频,视频的难度适中,让用户有挑战的欲望,但又不能太简单,拍摄视频中特效的丰富程度,拍出来的效果是否能吸引其他用户浏览,那么平台需要引导用户,例如:发布“拍摄指南”降低用户成本。
看似简单的闭环,但每一步都影响了产品的核心体验。这也是抖音迭代的核心逻辑。
5.1 运营动作和产品迭代

根据以上信息,将抖音的成长历程分为两个阶段
A.基础探索期:V1.0.1-V1.5.9,建设基础业务闭环。
(1) 主要产品功能变化

(2)重点功能迭代逻辑分析
初期抖音主要完善了录制视频的基本功能,包括拍摄、剪辑、美颜等相关功能,拍摄视频方面更加的细化,增加更适合不同地点的多段分拍,歌曲剪辑,重点上线并推广了美颜、滤镜和贴纸道具,用户可以通过这些道具更好的展示自己,拍摄出更多有趣的视频。
在此基础上,通过查找通讯录好友,邀请QQ、微博,新增@好友,删除自己的视频评论和新增视频原声支持等功能帮助用户更高效的拍摄和传播自己的作品。
值得一提的是:这一阶段,6个大版本中3个版本都对美颜滤镜功能有调整。可以猜测,与其他的短视频相比,抖音平台希望用户可以通过这些功能将自己最好的一面展现给更多的用户。
这一时期里,所有迭代都围绕着抖音的核心流程——拍摄视频,为什么在拍摄视频投入如此大的精力呢?猜测是因为,如果拍摄视频的流程或者拍出来的效果非常差,用户不愿意创作作品,那么观看的用户就少了,就会形成一个恶性循环,反之亦然。
(3)主要运营事件和方法

抖音是从 2016 年 9 月开始上线的,但从微博指数的搜索数据来看,一直到今年 3 月份之前,抖音都一直处于无人问津的状态。直到今年 3 月份开始,搜索抖音的用户日渐飙升,很显然,3 月份开始,抖音开始有了一系列运营动作。
3月13日,岳云鹏在微博转发带有抖音水印的视频,抖音第一次进入公众视野,开始获得高速增长。3 月 30 日,岳云鹏第二次在微博上转发了模仿者岳云云的视频,对抖音也来了个二次传播。可以说一下子将抖音推进了公众视野,引发了下载量的激增,这是抖音的幸运,更是一次 0 成本的成功的冷启动运营。
后来,在抖音得到越来越多的关注之后,不断有明星加入了这个炫酷音乐短视频拍摄的队伍。其中不乏一些大咖:钟丽缇张伦硕一家、胡彦斌、杜海涛、李小璐、赵丽颖、大张伟等,明星也会给素人的作品点赞、加入喜欢。借助明星的影响力来运营确实为抖音的用户增长奠定了良好的基础
(4)阶段综述
综上,这阶段是抖音发展过程中打基础的阶段,优良的体验,为抖音建立了最早的用户口碑。
B.商业化实现期:V1.6.0-至今,搭讪与商业化探索至全面商业化运营。
(1)主要产品功能变化
V1.6.0 新增抖音直播
V1.6.2 发布作品可以添加地理位置
(2)重点功能迭代逻辑分析
抖音基础阶段已经建立起来了,这一阶段探索的是商业探索
目前抖音的盈利有两个方面,一个是直播,推送的直播是用户已经关注的用户,,另一个是广告视频,每次打开APP第三个小视频就是广告视频,而且只出现一次,抖音在广告方面很克制。

(3)主要运营事件和方法
1.6.0版本以后,运营上的抖音是平静的,只是默默地探索着收钱的道路。唯一值得一提的是11月5日,赞助“明星大侦探”。
三、竞品分析 #p#分页标题#e#本文拿短视频行业里比较成熟完善的拍摄短视频app美拍为例进行竞品分析。这两款产品在用户和功能上有一些重合,但二者还是有一些不同的地方,通过对比我们可以猜测抖音短视频的迭代方向。
1. 功能对比
根据上图可以看出两款应用的基本功能是一样的,美拍的功能更全一些,因为美拍成立的时间比抖音长,所以在短视频的路上要更成熟。美拍视频在用户激励方面推出了两个功能,针对新用户和老用户推出了新人报道和视频排行榜,增加了新人的曝光率,鼓励新人拍摄视频。
个人认为抖音成功的第一个原因是只用全屏播放形式,当我打开APP的时候,就会沉浸在视频中,让用户通过相对“隐形”的界面来达到把用户可视范围最大化地用到内容本身上,也就是视频。
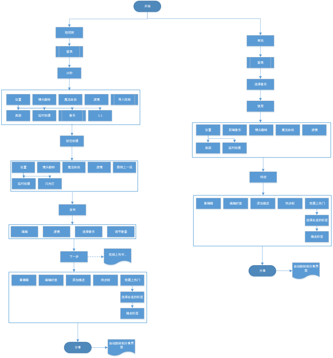
2. 核心流程图对比分析
抖音录制视频流程图

美拍发布视频流程图
根据上图的对比,抖音和美拍在发布视频的流程上的区别是,美拍则把选择音乐放在拍摄视频的后面,而美拍在特效和拍摄手法比抖音更全面。抖音将选择音乐放在拍摄的前面,符合抖音的定位“音乐创意短视频”。这是我认为抖音成功的第二个原因,抖音通过动感的音乐或有趣的视频BGM,吸引用户模仿、创新和分享,为平台迅速吸引流量。
四、改进建议根据以上的分析,提出以下几点自己的建议:
1. 针对头部用户头部用户在平台分享自己的视频,吸引大量的粉丝,然而粉丝的质量良莠不齐,避免少数人破坏整体氛围,就需要管理粉丝
拉黑功能
普通用户不喜欢视频内容,情况严重可能在评论区辱骂作者,这样会导致作者的创作欲望下降。
可以通过两个途径解决:1.添加拉黑功能,作者拉黑用户,以后作者的视频就不会推荐给辱骂的人了 2.平台对发表的用户发表的言论进行严格的审核,杜绝这种事情发生。
消息管理
目前的评论消息适合官方消息在一个频道的,无论哪一个方面过多都会导致用户查看另一方面困难,可以把这两个消息分开,这样用户不会错失消息,而且查找也方便
2. 针对普通用户评论点赞功能
评论区有很多神评论,看完之后特别赞同或有感触,但是很多人都有这样的感觉,回复的比较多,就会出现原来的神评论被淹没。
增加新手推荐
大部分用户拍摄视频后不能上推荐,就有很少的用户点赞,就会丧失继续拍摄动力,可以增加“新手推荐”功能,专门为新手引流,或者优化推荐机制。
3. 关于拍摄添加字幕
例如:在需要念台词的挑战中,用户不仅要根据视频的内容表演,还要记台词,拍摄起来很困难,如果在拍摄的过程中显示台词的话,就会避免以上问题。
美颜/滤镜
和美拍相比,抖音的滤镜和表情功能太少,更重要的是它的美颜作用不够明显,用户的评论也有提起,个人认为可以增加一些瘦脸,美白、贴纸等功能。
剪辑视频
用户在拍摄过程中只对一小段视频不满意,只删除这一小段并重新拍摄,就想剪辑音乐一样。
优先级排序
1.美颜/滤镜
2.添加字幕
3.剪辑视频
4.增加新手推荐
5.消息管理
6.评论点赞功能
7.拉黑功能
最新更新的是拍摄过程中的功能,因为这些功能是用户继续留在平台和用户体验的核心,所以把他们放在前面。新手推荐是促进用户活跃,让更多的人知道,他们拍摄的视频有人在观看,有人点赞。
消息管理和拉黑功能是针对头部用户的一个功能,目前来看头部用户的粉丝数量在几百万的很少和抖音的素质也很高,所以将他们放在后面。
将“评论点赞功能”放在后面的原因是,当我浏览大概50个视频的时候,会有一两个视频的评论让我有点赞的冲动,频率较低。
五、总结抖音的成功的原因有以下几点:
#p#分页标题#e#去中心化:抖音从不会因为某个用户的粉丝多就推荐这个用户,能被推荐的一定是内容优秀、有创意的作品,创作者的名气主要是靠粉丝数和获赞数来判断,没有复杂的等级也让创作者更注意拍摄内容本身。
年轻化:抖音的slogan是“专注新生代的音乐短视频社区”,在拍摄流程中,区别其他APP是将选择音乐放在最前面,让喜欢同种音乐的人在一起碰撞,产生不同的火花,抖音的内容运营团队时刻关注当下最流行因素,从中挖掘出可以变成抖音挑战的话题,让年轻人释放自我,
15s的机制:“抖音如何上推荐”中明确表明,视频短于7秒是很难被推荐的,保证视频时长才能保证视频的基本可看性。如果视频过长,就会导致用户不能一眼找到视频的“嗨”点。这样也保证了内容的精良。15s的短视频也更加适应移动、碎片的场景,就像刷一条微博一样,同时也给更多的普通用户曝光的机会,让每一个人都能在这里展示自我。






