
基于用户生命周期的运营策略,最忌讳的就是一上来就对周期分段,然后谈每个阶段的运营策略是什么。
在进行相关策略分析和思考之前,我们必须明确如下问题:
- 在用户生命周期的运营策略设计中,是否有贯穿全周期的核心目标?有了这样的根本性目标,我们才有判断每一个运营活动成败的基本标准
- 用户运营和激励的手段那么多,它们有什么内在的属性?满足的是用户哪方面的需求?不想清楚这一点,任何运营策略都是自嗨
- 任何用户增长策略都需要基于平台数据,那么,基于用户生命周期的运营策略设计,又该如何确定每个节点应该考核哪些指标?
- 通过对目标公式的分解,能够得到哪些关键的运营指标?明确这些指标后,又该如何设计运营策略?
1、用户生命周期分析的两个核心目标
用户生命周期分析的两个核心目标:提升用户参与度、提升生命周期中每个节点的转化率

在用户参与度的持续提升、每个节点的持续转化过程中,用户同时完成了在平台内价值的提升和生命周期的一个完整历程(引入期、成长期、成熟期、休眠期、流失期)。
2、用户激励的四个抓手
运营在进行用户激励时,基本的四个抓手:利益、荣誉、情感、安全。通过这些激励提高用户离开平台的物质成本和心理成本,从而确保留存率的稳定。
- 各种加息券、抵用券、红包等,都是在满足用户对利益的诉求
- 用户等级体系的建设、VIP特权的授予,是在满足用户对荣誉感的诉求
- 情感化的文案提示/推送/短信、用户体验的持续优化等,满足的是用户的情感需求和认同需求
- 股东背景介绍、熟人推介、资金进出及时提示和展示,满足的是用户的安全诉求
3、基于用户生命周期的数据分析体系

基于用户生命周期的数据分析体系
与用户生命周期各阶段对应的关键指标:

4、通过公式拆解来分解用户生命周期运营策略的要点
1)用户生命周期价值(LTV)分解
用户生命周期价值(LTV)=(某个客户每个月的投资频次*客单价*毛利率)*(1/月流失率)
=用户生命周期内投资次数*客单价*毛利率
基于以上公式分析,运营需要发力的点有:
- 提升用户的购买次数。对于互联网金融用户来说,只有在平台上进行5~6次以上的投资,才能认为是本平台的忠诚用户。同时,出于提升LTV的角度考虑,我们也要通过多样化的运营手段,刺激用户提升投资的次数。
- 提升客单价。主要是针对定期类的理财产品,配套提供阶梯抵用券、满减券、返现等方式,刺激用户提高交易金额。
- 提升毛利率水平。从比较简单粗暴的角度,可以认为毛利率=用户生命周期价值(LTV)-[单个用户获取成本(CAC)+单个用户运营成本(COC)],从这个角度看,我们需要做的,就是在确保获客数量/质量、提升用户活跃率、留存率的基础上,尽可能寻找更高质量的获客渠道,降低获客成本,并采用多样化的运营手段,避免单纯采用利益刺激的方式进行运营活动设计。
- 降低流失率。在用户生命周期的每个环节,从新手用户、成长用户、成熟用户这三个阶段,都进行流失原因分析,并针对性地提供相应的运营策略。这一点在下文有详细的讲解。
2)价值判断
用户生命周期价值(LTV)是否能够大于[单个用户获取成本(CAC)+单个用户运营成本(COC)]?
- 只有当LTV>CAC+COC时,平台的存在才有延续的基础。大量资金链断裂的平台,就是因为没有算平这笔账,疯狂地进行用户补贴,最终导致无以为继。
- LTV/CAC=3的时候是公司最能健康发展的。平台LTV/(CAC+COC)=3时最合适,小于3说明转化效率低,大于3说明在市场拓展上还太保守。
3)投资回报率(ROI)分解
投资回报率(ROI)=转化率*每个用户平均收入(ARPU)/(CAC+COC)
基于以上公式分析,运营需要发力的点有:
全流程追踪投资回报率(ROI)
不要单纯地看一个从下载到交易的转化率或从注册到交易的转化率,而是要将转化率作为一个结果性的大指标,按照用户的关键操作流程进行分解(结合上文基于用户生命周期的数据分析体系来看),哪个环节的转化率偏低,就重点提升这个环节的转化率:
- 从渠道展示到下载的下载转化率
- 从下载到注册的注册转化率
- 从注册到绑卡的实名转化率和绑卡转化率
- 从绑卡到投资交易的投资转化率
降低获客成本和运营成本
这两部分成本的降低,除了上文在“毛利率”部分的说明之外,还有很重要的一点是要持续保障和提升用户的留存率。举一个简单的例子:
- 假设,用户生命周期内的成本=一次性的用户获取成本(CAC)投入+持续投入的用户运营成本(COC)*用户留存时间
- 设用户生命周期内的成本=100元,其中CAC为固定的30元,1个月的COC为70元
- 引入的新用户中,甲在1个月后就流失了,乙在3个月后流失
- 对甲来说,用户1个月内的成本100元=(一次性的用户获取成本30元+1个月的运营成本70元)*1个月对乙来说,用户1个月内的成本100元=(一次性的用户获取成本30元+3个月的运营成本X元)*1个月,其中X=(70/3)元
- 据此可得:甲的运营成本/乙的运营成本=3/(70/3)=3,即留存期为1个月用户,其运营成本是3个月留存期用户的3倍。
注:
1)ROI=销售金额/投入金额
销售金额=UV*转化率*ARPU
投入金额= UV*[单个用户获取成本(CAC)+单个用户运营成本(COC)]
2)按照传统商业的经验数据,获取一个新用户的成本,是维系一个老用户成本的5倍。

1、概述
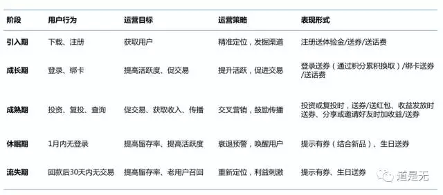
用户生命周期通常分为五个阶段,分别为:引入期、成长期、成熟期、休眠期、流失期。
通过各个时期特征的提炼,可将这五个时间分为三个运营区间:
- 获客区——引入期,主要运营手段为拉新;
- 升值区——成长期+成熟期,主要运营主段为激活;
- 留存区——休眠期+流失期,主要运营手段为留存。
需要注意的是,用户进入应用后,不一定会走完一个完整的周期,而是在每个阶段都可能离开。
运营过程中,需要时刻保持对于ROI的关注,保证运营活动的必要性和有效性。运营完成后,需及时复盘,查看最终结果与预期目标的差距、投入产出的最终比例,以及运营前后数据的变化等。通过复盘,提升运营活动质量的持续性。

用户生命周期图
2、引入期
1)运营目标——获客
引入期,运营主要的目标是引导用户下载应用,完成注册。
2)运营策略——精准定位,发掘渠道
通过SEM、SEO、CPS、ASO、换量、积分墙以及一些线下渠道,找到并发现目标用户,将用户引入体系中来并诱发使用,完成这个阶段的目标。最终引入用户的渠道质量和匹配度,将决定用户的有效转化率和留存率。

渠道质量分析的四个象限

- 案例1:撒钱的打法——陆金所
适用对象:预算充足,渠道覆盖面广。
核心手段:造势。
通过精准投放的方式,提升流量转化;通过全流量投放的方式,提升品牌传播。在推广策略上,从自有的微博、微信平台运作,到社会化营销策略(与罗辑思维合作社群营销、冰桶挑战等)、超级推广员计划、春节红包、今日头条移动营销广告、线下广告投放等,全方位导入理财用户。

陆金所-超级推广员计划
- 案例2:省钱的打法(图3)——平安壹钱包1024程序员节
适用对象:预算偏低,渠道覆盖面小。
核心手段:借势。
预算不足创意补。抓节日、跟热点都属于常规打法了。以平安壹钱包的1024程序员理财节为例。这个活动的玩法是:用户通过登录页面完成针对程序员的一系列题目,就能够获取购买年化收益率高达10.24%的专属理财产品。

平安壹钱包-1024程序员理财节
在计划的方案中,活动推广渠道包括线上和线下两部分:
- 线上——在国内各大程序员社区发布广告,为活动造势和引流
- 线下——在上海各大软件园、科技园区搭展台、拉易拉宝,现场安装APP送小礼品
通过线上线下的双重组合推广,将程序员精准引入此次活动的集合页,实现获客目标。后续再实际运作的过程中,由于各种原因,推广测试未能全面展开,但依旧获得了较好的引流效果。
3)向成长期转化——给予奖励诱发使用
用户进入应用后,一般采用注册送体验金/送券/送话费等方式诱导用户进行下一步的操作。
案例:360你财富的新手投资专享大礼包
在运营KPI的主导下,基本各大平台都有自己的一整套新用户转化手段。在此以360你财富为例来说明。你财富针对新手用户(未投资用户)提供如下组合礼包:


360你财富-新手投资专享大礼包
3、成长期
1)运营目标——升值
成长期,运营主要的目标促进用户交易,同时养成对平台的习惯和依赖。
2)运营策略——提升活跃、促进交易
提升活跃
提升用户活跃度,提高产品占用用户的时间比例,促进用户成为深度使用用户。通过登录送券(通过积分累积换取)/绑卡送券/送话费鼓励用户深度使用,同时刺激用户实名操作和绑卡操作行为,做大交易转化率的基数。
案例:平安壹钱包签到领积分
- 用户每天登录壹钱包都可以通过签到的方式领取积分
- 每周有一次开宝箱的机会
- 领取的积分可以在线购买或兑换商品
从活动效果上看,带动了新用户活跃度,并为平台的商城带去了新的交易用户。

平安壹钱包-签到领积分
促进交易
持续刺激用户需求,同时针对性地提供相应的产品和服务,帮助用户完成从用户到客户的转变。
从操作模式来看,常用的大概有如下几种:



微众银行-投资提升幸运值
4、成熟期
1)运营目标——复购+传播
成熟期,运营主要的目标提高客户复购率(同一产品或其他新品),同时诱导用户对于平台产品和服务进行传播。
2)运营策略——交叉营销,鼓励传播
交叉营销
按照用户增长的“魔法数字”的理论,当新用户在某个时间段内、按照某种频率使用某个功能,则该用户在本平台的留存概率将最大化,进而成为忠诚用户。
比如,用户在Twitter上,如果在30天内关注了30个好友,则留存率和活跃度都将显著提升。这也是微博、小红书等平台为何在用户完成注册后,会给用户推荐一屏用户可能感兴趣的人的原因。
具体到在线交易领域,有经验表明,用户如果在电商平台完成10~12次以上的交易、在互联网金融平台完成5~6次以上的交易,用户对在本平台的留存率和忠诚度都将显著提升(各个平台之间差异很大,合适的魔法数字要从本平台的数据中提炼出来)。
引导用户完成这几次交易的主要方式,就是“产品分类引流+运营手段促成”,基于平台现有的产品类别,以各种运营手段配合,促成用户完成多次复投,在多种产品之间流转,最终配置多种类型的产品。
以下结合平安壹钱包的产品形态进行说明:

注:
- 此处的期望利润率数值仅供参考,各家平台还是要根据本平台自身情况设定。
- 由于利润款的用户基本都是从爆款或流量款带过来的,所以很少有从利润款往其他两者带流量的情况
在产品引流和交叉销售上,比较简单直观的做法有两种,在此都以支付宝APP为例:
- 特性展示(B→R):在余额宝界面展示权益类基金,通过产品的历史回报水平吸引用户
- 抵用券(L1→L2):在线下扫码支付的交易结果页中,为花呗和余额宝导流

支付宝-在余额宝界面展示权益类基金

支付宝-线下扫码支付的交易结果页导流
下面再举一个完整的例子,大家一起来看看用户的全流程操作中,如何使用以上策略:
- Step1、用户妮妮在好友的推荐下,下载了壹钱包APP并注册,获得了6张阶梯抵用券
- Step2、在理财商城首页,妮妮发现每天上午10点开抢的任性理财(爆款产品)收益率很高,于是买入了10000元,并使用了1张抵用券(满10000万减50)
- Step3、在交易结果页,妮妮看到页面中下部显示的信息。在这个页面她一般从不停留,于是匆匆关闭了当前页面,并没有留意到太多信息

- Step4、妮妮在完成支付后,习惯到“我的理财”界面中看看新完成的交易情况。在产品列表中,又在广告区看到了“随性存”的展示,这次她注意到了“小明如何做到投资46天,收益率7.6%”这句话,感到很有意思,于是点击了链接,看到如下图文结合内容:
- Step5、妮妮觉得诱惑很大,于是点击页面链接,向随性存中存入了10000元
- Step6、任性产品到期后,妮妮收到一条推送信息:您持有的任性八八已到期,本息共计10729.32将于后天(2017年4月19日)转入壹钱包余额。年化收益率4.5%的活期产品平安汇盈最新上线,随存随取,现在去看看?
- Step7、妮妮看到这款新产品收益率很不错,而且流动性超强,于是就把刚刚到期的本息又存入了平安汇盈(流量产品)……
以上的例子有一点简单化,但对于互金的运营来说,在运营目标的指导下,识别出用户的关键操作节点,并与此结合,通过运营策略的引导,促使用户完成期望中的操作,是每一个人都需要考虑的。这个过程,也是用户在本平台价值提升的过程。
用户价值提升过程
鼓励传播
互金平台鼓励用户进行传播的套路很多,但归结起来,按照分享者是否发生交易来划分,其实只有两大类:第一类:三级分销体系;第二类:投资定比例提成。
- 第一类,三级分销体系。
基本的逻辑是用户邀请新用户进来,不但可以获得奖励,而且新用户再邀请其他的新用户进入平台,还能继续分得奖励金。

借贷宝-三级分销体系
以去年6月份前后的借贷宝为例:
- 用户A(第一级)邀请用户B(第二级)成功后,A可获得20元奖励
- 用户B邀请用户C(第三级)成功后,A可获得10元奖励,B可获得20元奖励
为什么是三级分销而不是更多层级呢?主要的考虑是避免传销的嫌疑。所以主要的互金平台都会对分销层级进行控制。
在这里也可以看出来,加上用户本人加入借贷宝时获得的20元现金奖励,单纯获取一个新的实名认证用户,就需要付出50元的获客成本,如果加上后续的各种阶梯抵用券等各种补贴,单个用户的获取成本起码在500元以上。加上后来微信对诱导用户分享的行为进行了比较严格的控制和打击,大多数互金平台都会把节点控制在A到B的二级范围内。
- 第二类:投资定比例提成。
这种模式的基本目的是以返点促进新用户获取和交易规模提升的双重目的。当被邀请用户发生投资行为时,邀请发起人可获得现金或投资收益的奖励。

壹钱包-任性理财规则页


壹钱包-任性理财产品界面
以此前的壹钱包任性理财为例:
- 任性理财的产品期限为48天、96天、190天、290天,基准收益率依次是5.7%、6.2%、6.9%、7.3%
- 用户购买某一期的任性产品后,可通过微信好友/微信朋友圈/微博/QQ空间等方式分享给好友,参加收益加速
- 分享者A邀请到朋友B完成注册,则该A的收益可增加0.1%,B可以再邀请C,一条链路上最多可加0.3%的收益率,也就是邀请3位好友来参加(当时没有考虑到传销相关的问题,后来有调整,参见上图规则页)
- 按照这种模式,分享者A可邀请不同的好友参加收益加速,最高可在基础收益率的基础上,将单笔交易产品的收益率提升至100%
- 为了防羊毛党薅羊毛,后来紧急上线了新规则,限定可加速收益的本金最高10万,超过10万的部分不能参加收益加速
5、休眠期
1)运营目标——提高留存
在休眠期,我们需要做的是通过各种利益刺激、改善平台服务和产品配置等,挽留用户,提升用户在产品中的热度。
2)运营策略——衰退预警,唤醒用户
衰退预警

用户衰退预警分析
分析说明:
- 根据盈灿咨询提供的标准,投资人在收回最后一笔回款后30天内未进行投资,记为该投资人流失。当月流失的投资人数与平台总投资人数的比率,即为该月平台流失率。
- 在最近一笔回款后30天内,若用户账户中还有未赎回/未到期资产,则判断在后续的M天内是否有关键操作发生。此处的M天,各平台可根据本平台的历史数据进行定义;关键操作包括(不含购买、设置定期转入等正向交易操作):登录、查看产品信息、进入我的资产列表页、赎回操作、设置定期转出操作、解绑银行卡等。各平台也可以根据自身的情况选定其中若干关键操作指标进行考察
- 在最近一笔回款后的(30+M)天后,用户有登录(或其他关键操作)发生,则定义该用户为预流失用户
- 在最近一笔回款后的(30+M)天后,用户无登录(或其他关键操作、正向交易操作)发生,则认为该用户为休眠用户
根据以上标准,可以分析出预流失用户并进行预警。针对这部分用户,需要采取一定的运营手段,避免用户真正进入休眠期。一个典型的例子是:电信运营商会给套餐到期的用户发送短信,告知新的套餐等。
唤醒用户
当用户进入休眠期之后,也可以通过PUSH/短信提示有券(结合新品)、生日送券等方式唤醒用户,以好产品提示用户,重新唤醒用户的使用欲望。
案例:新浪微财富——加息短信唤醒用户

新浪微财富-加息短信唤醒用户
6、流失期
1)运营目标——召回用户
对于已经流失的用户,需要对其进行重新定位,从而更好地召回用户。
2)运营策略——重新定位,多种手段刺激
重新定位
用户流失了,需要分析背后的原因:平台产品无法满足用户需求?还是用户的需求已经发生了变化?或者市场整个大环境不好?对于已经流失的用户,我们可以通过调查问卷和经验分析等形式进行了解。
流失无疑是正常的,但流失后的总结和分析,能够让我们对于用户多一个更为客观和全面的视角,对用户进行重新定位,找到产品设计和运营策略与目标用户的契合点,从而能够在一轮一轮的大浪淘沙中获得更为强大的生存能力。


流失用户分类及原因分析
就如我在前几篇文章所提到的,用户在生命周期的任何一个节点都可能流失。我们需要针对处于不同成长期的用户,分析具体的流失原因,才能制定合理的运营策略,刺激用户的留存和活跃。
- 新手用户:对于愿意下载APP甚至进行注册的用户来说,他们已经具备了一定的交易意愿了。这个时候发生流失,基本就是两种可能性:
- 渠道质量偏低,引来的用户不是平台目标用户,积分墙等渠道带来的常常就是此类用户
- 产品自身设计问题以及产品性能的问题,这就需要拉上产品经理和开发同学一同做优化了
- 成长用户:这时用户对产品有了基本的认知,正在进行投资准备工作(绑卡)或已经完成首投。这时发生流失,原因一般是:
- 平台没有合适的产品,或是抢不到爆款产品
- 平台的绑卡、投资、查询等流程体验设计不顺畅。尤其是体验的问题,中小型平台受限于自身实力,介入的第三方支付公司支付通道往往不太稳定,绑卡成功率、付款成功率、资金划转提示等,常常都做得不到位。这样的问题,需要上升到整个公司的层面来解决
- 成熟用户:处于此阶段的用户,对于平台、产品都有了一定的接受度和依赖度,这时用户离开的成本其实是比较高的。这时选择离开,主要就是平台外部的原因或平台自身原因。
- 从外部原因来看,投资大环境的变化、全市场收益率走低,或是用户个人家庭的原因,都有可能导致用户流失
- 从内部原因来看,如果平台未能持续推出新品,或是缺乏一以贯之的运营手段激励,用户也可能因为疲劳而逐渐流失,切换到新的平台去
多种手段刺激

流失用户结构图
小结一下,从流失用户的结构来看,包括如下三类:
- 新手用户
- 成长用户
- 成熟用户
在此,我们重点针对已经在平台发生过交易行为的部分成长用户流失和所有的成熟用户流失情况,设计相应的召回刺激手段。


对于流失期的客户,虽然召回的手段比较多样,但收效相对较高的,一般还是以单纯的利益刺激为主。
案例:万得理财——不以具体产品诱惑用户,单纯送红包

万得理财-128元理财红包
7、总结
当用户处于不同时期时,用户价值会产生相应的变化,因此,也需要针对不同时期来设计对应的运营目标和策略。

运营手段多种多样,本文所举例证大多是基于“利益激励”型案例,花费较高,收效也比较明显,包括送体验金、送券、送话费、分享加收益等。除此之外,运营手段还包括推送、内容运营、社群运营等手段,这些手段在运营中也同样重要。
以上所列,只是互金用户生命周期管理的通用解决方案。如果你不是在BATJ、平安、360之类的大平台,也不是运营老司机,下面这些问题,也值得你思考一下:
- 是不是有这种感受:看《用户增长的八个模型》这类运营策略文章,觉得太高大上不接地气;看《2天涨粉1万人》这类案例文章,又觉得太过琐碎具体,没有复用的可能性?
这可能是你看得太多,动手和动脑太少了。这时候你需要忘掉所有的文章,拿起手机反复用自己的产品用到想吐;在主要的竞品那儿做几笔投资,全流程体验一下对方的产品和运营有啥优缺点;到用户经常去的论坛、QQ群和微信群,以及羊毛党聚集的社区里去看看,你的目标用户和仇人们,心里都在想什么?
- 做运营和做人一样,都要做出自己的特色,要明确产品的调性,情感化运营。
小平台就别强撑说自己背景牛,踏踏实实承认自己的不足,反而能获取用户的信任。比如,某宝上山寨产品不少,用户也心知肚明,但依旧能吸引到目标用户。有一段时间各类P2P平台中,带“XX所”的平台有60几个,其实用户真的会因为你的这个名字而更信任你么?
- 如果你是中小平台的运营经理,产品数量有限,品类有限,运营预算有限,该怎么办?看了这篇文章,能解决你的什么问题?
我所在的平台走过这样从0到1的阶段,我有自己的心得,那你呢?
- 在用户数据有限、而且自己也不太擅长数据分析的情况下,如何做好运营?
有数据分析团队的,就自己理清楚需求,然后寻求BI团队的支持;没数据分析团队的,就从EXCEL开始学。如果真心想做好一件事,技能永远都不会是瓶颈。
- 引入期-成长期-成熟期-休眠期-流失期,你的产品在这几个节点上分布的用户数大概是什么情况?占比如何?你所在平台的魔法数字是多少?
其实,魔法数字本身不重要,更重要的是它是能够统一各方认识,让运营、产品、开发各方都在同一个大目标下面协同作战。
注:
1、LTV/(CAC+COC)=3公式,是从公众号42章经的LTV/CAC=3化用而来。从道叔的角度来看,单个用户获取成本(CAC)和单个用户运营成本(COC)都应该纳入到统一的成本结构中来考虑。






