1月10日,银保监会网站通报了2018年5月产品专项核查清理工作和近期监管备案中发现的典型问题,共点名了24家险企。
银保监会表示,各人身保险公司在产品开发设计过程中,应当严格执行银保监会有关监管规定,认真对照产品开发设计负面清单,强化合规经营意识,切实履行产品管理主体责任。对通报的问题,各公司要引以为戒,加大产品管理力度,提高产品管理能力,强化内控管理流程,规范销售宣传行为,严格按照监管政策要求,做好产品开发设计和经营管理工作。
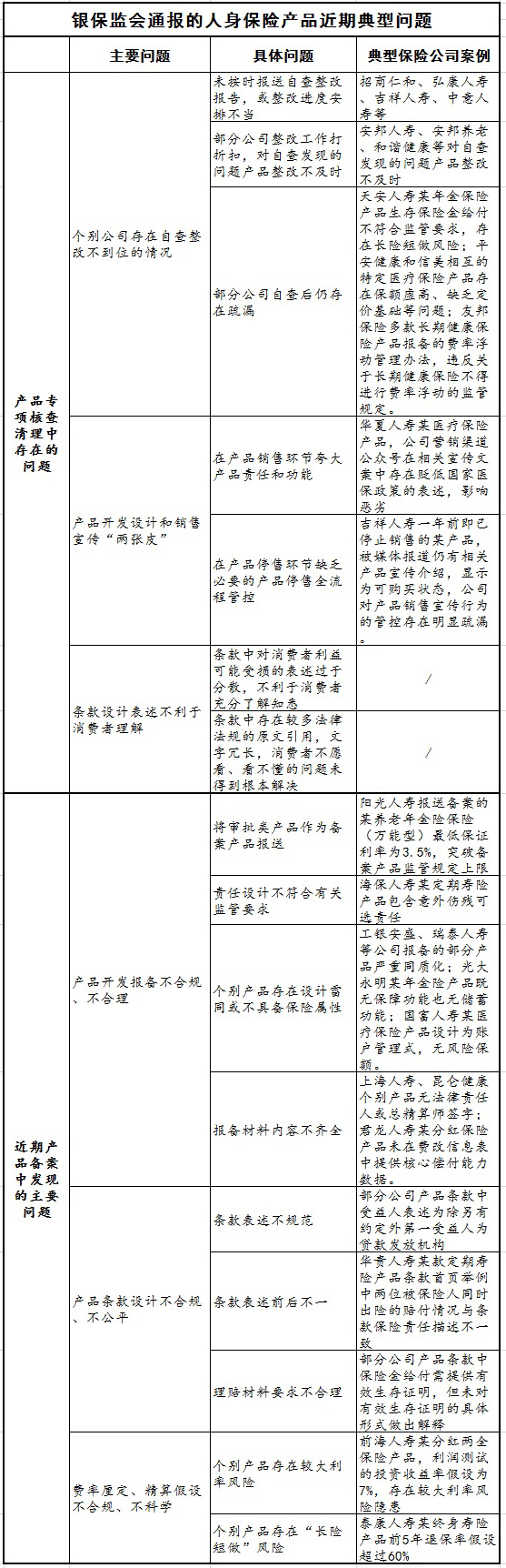
具体来看,产品专项核查清理中存在的问题主要涉及自查整改、产品开发设计与宣传、条款设计等方面。就自查整改来说,招商仁和、弘康人寿、吉祥人寿、中意人寿等未按时报送自查整改报告,或整改进度安排不当;友邦保险多款长期健康保险产品报备的费率浮动管理办法,违反关于长期健康保险不得进行费率浮动的监管规定。
一些保险公司的产品开发设计和销售宣传也存在“两张皮”的现象,有的公司在产品销售环节夸大产品责任和功能,还有公司在产品停售环节缺乏必要的产品停售全流程管控。比如,华夏人寿某医疗保险产品,公司营销渠道公众号在相关宣传文案中存在贬低国家医保政策的表述,影响恶劣;吉祥人寿一年前即已停止销售的某产品,被媒体报道仍有相关产品宣传介绍,显示为可购买状态,公司对产品销售宣传行为的管控存在明显疏漏。
在条款设计表述上,部分保险公司在条款中对消费者利益可能受损的表述过于分散,不利于消费者充分了解知悉,或条款中存在较多法律法规的原文引用,文字冗长,消费者不愿看、看不懂的问题未得到根本解决。
就监管备案方面,存在的问题主要集中于产品开发报备、条款设计、费率厘定、精算假设等环节。举例而言,有些保险公司将审批类产品作为备案产品报送。如,阳光人寿报送备案的某养老年金险保险(万能型)最低保证利率为3.5%,突破备案产品监管规定上限。还有个别产品存在设计雷同或不具备保险属性。如,工银安盛、瑞泰人寿等公司报备的部分产品严重同质化;光大永明某年金险产品既无保障功能也无储蓄功能;国富人寿某医疗保险产品设计为账户管理式,无风险保额。
银保监会发现,部分保险公司产品条款表述不规范,有公司将受益人表述为除另有约定外第一受益人为贷款发放机构,还有公司条款表述前后不一,理赔材料要求不合理等。此外,前海人寿某分红两全保险产品,利润测试的投资收益率假设为7%,存在较大利率风险隐患;泰康人寿某终身寿险产品前5年退保率假设超过60%,存在“长险短做”风险。
对于此次检查中发现的一系列问题,银保监会表示,将按照法律法规和相关监管规定要求,继续对各公司报备产品进行严格核查,定期通报监管工作中发现的问题。对产品管理主体责任履行不到位,产品开发设计偏离保险本源,报备产品违反有关监管规定,以及仍涉及负面清单或问题通报中列明的不合理、不规范情形的,将依法采取监管措施或实施行政处罚,严格追究相关人员责任。







