![]()
3月25日,王博文度过了他25岁的生日。在抖音的一段短视频中,王博文难得地穿着便服,戴着寿星皇冠,在“祝你生日快乐”的嘈杂人声中有点应付地拍着巴掌,中间还夹杂了一个隐秘的白眼。
这段视频在抖音上如今已获得13.6万的点赞,在王博文另一个身份“大连老湿王博文”的庇护下,这个东北男孩戴上假发、涂上红唇,在镜头前用方言模仿着各类东北女性角色。他流传最广的一个视频,是今年春节发布的《原来北方家庭都是这样过年的》,仅在微博上,这条视频就有4865万次的点阅量。
![]()
“大连老湿王博文”拍摄的《北方家庭是这样过年的》在今年春节期间引起了不少关注。
“全网分发”是王博文这类网红的基本配备,不过相比传统的微博微信、长视频网站,从今年开始,短视频愈发成为王博文重视的平台。一个鲜明的对比是,王博文用了2年时间才将微博粉丝积累到191万,而在今年1月入驻抖音后,他已经拥有了423万粉丝。
3个月积累400万粉丝,这在任何一个社交平台里都算是不错的表现,这既归因于王博文自身的内容创作能力,也与抖音、快手等短视频平台从2017年开始崛起有关。以今年2月的数据为例,据第三方统计机构QuestMobile数据显示,2月快手日活跃用户平均在1亿左右,抖音也达到了6545.7万的峰值。
面对快手与抖音的火爆,腾讯也在近期“复活”旗下的短视频产品“微视”。4月2日,腾讯宣布微视重新上线4.0版本,推出视频跟拍、歌词字幕等功能,同时与QQ音乐曲库打通。这也是自2017年4月腾讯宣布关闭当时的“微视”应用后,首次对该产品启动更新。
虽然入场较晚,但对于拥有“微信+QQ”合并用户量超过十亿的腾讯,没人愿意错过微视潜在的流量红利。王博文也不例外,在微视重新推出一周后,他就注册了“大连老湿王博文”的账号。
尽管目前王博文在微视的粉丝只有19个,但他并不担心,因为在王博文等大多网红的背后,无数只“推手”正与抖音、微视这样的平台方建立起千丝万缕的联系。内容创作者只需专注于生产内容,其他诸如运营曝光、商务接洽等工作,均由“推手”负责。
直观来说,这些推手承担了类似网红经纪人的工作,他们还有一个更专业的名字——MCN 。
作为舶来品的MCN (Multi-Channel Network)模式,最初被认为是一种多频道网络的产品形态,但在国内,MCN更像是内容创作者的经纪公司。王博文就在2017年6月与一家名为贝壳视频的 MCN 签约,根据贝壳视频创始人兼CEO 刘飞透露,像王博文这样的红人在与MCN 平台签约后,不论是粉丝流量还是广告客户,都会立刻得到指数级的增长。
![]()
在3月的微博自媒体视频红人榜单中,头部网红几乎都不是“一个人在战斗”。
在刘飞看来,如今短视频领域的商业生态已初步形成:抖音、微视承担的是基础工具与平台角色;红人负责生产更专业的内容; MCN 则成为两者的媒介,一端批量化培育各类红人,一端为平台输送个性化内容以吸引更多用户。
“短视频平台与 MCN 的机构化合作是必然趋势。”刘飞对钛媒体说到。
可以说,MCN 与平台的关系可谓是相互成就。由于市面上活跃的网红已大多分属于各家 MCN——比如“办公室小野”背后的洋葱视频、“Bigger 研究所”背后的 Papitube、“日食记”背后的罐头场……因此,相比一个个签约网红,短视频平台直接与 MCN 合作相当于一次性网罗大批红人,这对于眼下竞争胶着的短视频战场,无异于是奇袭对手的关键招数。
被争抢的 MCN
随着巨头与流量进场,各大平台已意识到 MCN 角色的重要性,曾经辛苦耕耘的 MCN 正成为被争抢的对象。
从2013年成立以制作搞笑节目、影视穿帮视频为主的“何仙姑夫工作室”,到如今成为孵化30余个 IP 的 MCN 平台,刘飞经历了短视频行业从沉寂到兴起的阶段。在见到钛媒体记者时,刘飞有些抱歉地表示没办法接受采访太久,“刚去见了新浪和网易新闻,等下还要和企鹅号谈合作。”
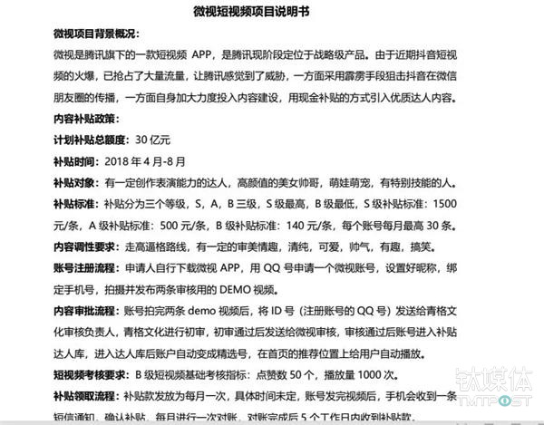
#p#分页标题#e#不只是刘飞,几乎所有头部 MCN 平台,都在今年春节前后收到了微视的入驻邀请,在一张流传甚广的“腾讯短视频项目说明书”中,还谈到了腾讯将投入30亿现金补贴以吸引优质达人,并以点赞数、播放量对短视频进行分档,补贴金额在140元-1500元不等。
尽管这张来路不明的截图并未得到腾讯官方证实,但在钛媒体接触的短视频从业者中,多位人士对微视的补贴行为给予肯定回复,甚至“补贴还会更高”。
![]()
外界流传高达30亿元的微视补贴政策
不过,大多 MCN 在意的并不是每条视频千元左右的补贴——如今头部网红的单条视频植入早已近百万级,对于 MCN 与旗下红人来说,如何获得流量倾斜与曝光机会,是他们与平台合作的最终目的。
“抖音是没有补贴的。”一位主打时尚美妆的 MCN 负责人告诉钛媒体。“但我们和抖音合作后,在沟通、流量上均有便利,比如抖音发布新功能时会邀请我们优先测试,也会定期告诉我们这段时间哪个KOL 很红、什么内容比较火爆、哪些方向的活动值得尝试等。”
这也是抖音相较于微视,更能让网红快速实现冷启动的诀窍。在去中心化的短视频平台内,系统会根据用户观看视频的点赞、转发、停留时长等参数推荐内容,但在硬币的另一面,用户的行为轨迹也被系统记录下来,平台就可以有的放矢地根据用户喜好让 MCN 组织内容并推荐,最终网红得到粉丝,平台获取流量。
“‘人格化’是短视频平台突出的内容需求,就是要求你不仅要有某一种专业技能,还要有趣、真实、接地气,这样才能让用户有感知,形成自传播。”上述美妆 MCN 负责人谈到,他还表示,在抖音上形成更加成熟的运营经验后,最近也正与微视洽谈进一步的入驻计划,以在新的平台流量红利到来之前占据先发优势。
进击的微视
相比抖音在2017年的一路高歌猛进,微视的“重生”颇有些卧薪尝胆的意思。
早在2013年9月,腾讯就曾上线过“微视”,并通过腾讯微博和QQ的引流,一度到达 App Store下载量免费榜前五,日活跃用户达4500万人,但随后由于产品迭代滞后、体验较差,加之快手、美拍等玩家入局,微视逐渐沉寂。
根据搜狐科技报道,2015年3月份,腾讯开始削减微视投入,随后微视被并入腾讯视频,微视产品部总经理邢宏宇离职加入58同城,多个工作组也遭到解散;直到2017年8月,腾讯重组微视项目组。
今年3月两会期间,马化腾更是特意点出短视频,并称会探讨其与社交网络的结合点,一个月后,微视发布“重生”后的首次版本更新。
![]()
今年3月两会期间,马化腾表示将探讨短视频与社交结合的应用。
“微视现在是腾讯战略级别的产品之一,集团也为微视单独拨了一部分预算。”一位腾讯内部人士告诉钛媒体。
据钛媒体了解,腾讯将微视从此前的 OMG 事业群移至 SNG 事业群,由原 QQ 空间团队负责产品运营,未来将在流量上与 SNG 旗下的 QQ、QQ 空间等产品相继打通,帮助微视实现初期的用户冷启动。
而在内容版权上,微视所在的 SNG 又与腾讯 TME 事业群下的 QQ 音乐、酷狗音乐形成合作,这也让抖音平台的音乐版权归属问题有可能成为微视攻击的“软肋”。
由于抖音上诸多短视频玩法均需要背景音乐陪衬,比如经典段子“确认过眼神,我遇上对的人”插曲就来自签约华纳的林俊杰《醉赤壁》,而一旦拥有华纳、环球、索尼三大数字音乐版权的腾讯对抖音发起版权追责,势必会对抖音的运营造成一定影响。
由于腾讯在内容领域的优势资源主要集中在 OMG 事业群,因此微视也与 OMG 事业群分管的企鹅号、腾讯视频、天天快报等相互串联,后者承担了部分邀约头部账号、人气网红、专业创作者的 BD 工作。
一款产品在集团内部同时获得跨平台的资源支持,这在提倡内部竞争的腾讯并不常见,面对势头凶猛的抖音,微视也计划与流量更加充沛的微信产生合作。
#p#分页标题#e#“未来微信公众号、企鹅号、天天快报内的部分视频内容都有计划由微视来呈现,未来等微视产品更加成熟,不排除会进驻微信一级入口的可能。”上述腾讯人士表示。
微信公众号后台近期的改版更是印证了这一信号。4月12日晚,微信公众号后台将支持在多条图文推送中单独插入图片、视频、音频或图文内容,这将会大大增加视频内容的曝光度,无疑为短视频等内容创作者带来了利好。
抖音的护城河
面对披袍擐甲的微视,抖音自然也有它的护城河。
回溯抖音的兴起,新颖的产品设置与运营玩法已被验证为成功之举。拿用户实际使用体验来说,在“刷一刷”+“快速展开的视频内容”+“基于兴趣的算法推荐”的产品体系中,动辄刷上两小时是常有的事,也正因如此,微视的产品链路也基本参照了抖音的操作逻辑。
“从外部环境来看,腾讯没有做开放式社交的基因,它擅长的是封闭式、点对点的即时通讯熟人社交产品,对弱关系链的社交模型缺乏认知和运营经验。”一位文娱领域投资人告诉钛媒体。
如果说产品逻辑可以被效仿,抖音对玩法与内容的沉淀,则是其他对手难以快速超越的壁垒。
据钛媒体了解,从2016年产品发布至今,抖音内部已有超过200位运营编辑,这类角色的职能就是发现、设置、引导平台内的各种玩法,甚至在通过系统算法了解用户喜好后,有针对性地输出更多类似内容迎合用户,同时去预测下一个“引爆点”,让平台在内容层面始终保持活跃度。
![]()
“海草舞、地铁撩、海底捞”抖音带火的玩法已经数不胜数。
也就是说,微视虽然可以通过补贴或者其他产品导流在短期内积累人气,但抖音已经在一年多积累了大量短视频内容与用户画像,汇集而成的内容图谱可以有效地预测流行趋势,从而指导平台方的运营策略。
对于 MCN 与红人来说,短视频平台的商业化成熟程度是能否留住他们的另一个重要标准。
眼下大部分的网红依然将广告植入当作主要的商务合作方式,但内容植入的底线是什么,平台是否要抽成等商业化问题,都需要平台建立完善的规则去解决。诸如微博的微头条、微任务;美拍的“M 计划”,都是用来规范内容创作者的变现方式,甚至帮助他们拓宽了商业化渠道。
这也是抖音暂时领先其他短视频平台的优势之处。除了在平台内与淘宝打通尝试“即看即买”业务外,在4月初,抖音在上海举行了2018年度营销峰会,首次公布了扶持品牌主官方账号、合作品牌贴纸、鼓励用户间互动等诸多营销策略。
![]()
3月底,抖音短视频内出现了淘宝跳转链接。
另据钛媒体了解,除了与 MCN 这样的机构化合作外,抖音也在尝试自行签约网红,这样不仅更能实现对优质内容的掌控,还能在旗下网红的商业化过程获得一手反馈,也能获得一定比例的抽成。
不论是红人还是 MCN 机构,争夺内容创作者的意义事实上就是在争取流量,不过值得注意的是,传统流量为王的观念在短视频平台并不完全适用。
特别是在4月11日,微信、QQ暂停抖音、快手、微视等短视频APP外链直接播放功能候,单靠导流来实现突围的可能性就更加渺茫,之后考验各路玩家的,依旧是对产品的打磨、精细化的运营以及商业化规则的完善。微视与抖音之争,事实上才刚刚开始。






