摘要
【贪腐损失超10亿!大疆晒出自家丑陋45人被查处 不少人将面临牢狱之灾】近日,全球消费级无人机巨头大疆创新,内部发布反腐败公告在网络上传出。公告表示,2018年供应链贪腐造成采购价格高出20%以上,造成损失超10亿元人民币。查处了45人,其中16人移交司法处理,29人直接开除。大疆表示,现在也只处理到冰山一角,还有很多人仍然在调查之中。预计牵涉到的范围超过百人,不少人会面临牢狱之灾。(中国基金报)
消费级无人机巨头揭内部丑陋!
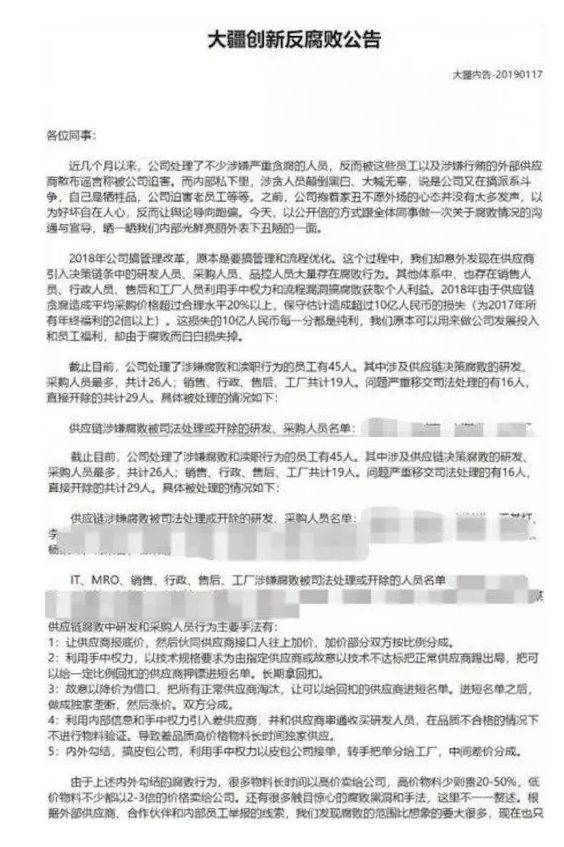
近日,全球消费级无人机巨头大疆创新,内部发布反腐败公告在网络上传出。
公告表示,2018年供应链贪腐造成采购价格高出20%以上,造成损失超10亿元人民币。查处了45人,其中16人移交司法处理,29人直接开除。
大疆表示,现在也只处理到冰山一角,还有很多人仍然在调查之中。预计牵涉到的范围超过百人,不少人会面临牢狱之灾。
损失的10亿元,大疆称每一分都是纯利,这也可以看出大疆的盈利能力惊人。从已有的2018年前三季度的净利润来看,A股上市公司中仅有360家超过10亿,逾3000家不到10亿。
根据全天候科技2018年5月报道,当时大疆创新进行了10亿美元融资,融资后估值160亿美元。大疆2017年的营业收入为175.7亿元,净利润43亿元。
大疆内部公告贪腐牵涉超百人
大疆内部公告表示,2018年供应链贪腐造成平均采购价格超过合理水平的20%以上,保守估计造成的损失超过10亿元人民币。

大疆对多家媒体回应表示,该内部通报内容为真。大疆公关团队表示,此前也有对违规行为的查处和纠正,此次确实涉及面较广,金额也比较巨大,公司已经成立了专门的反腐小组来深入调查。
根据公告,目前已有有45人被查处。其中涉及供应链决策腐败的研发、采购人员最多,共计26人;销售、行政、设计、工厂共计19人。问题严重、移交司法处理的有16人,直接开除的有29人。
大疆公告还指出,根据外部供应商、合作伙伴和内部员工举报的线索,公司发现腐败的范围比想象的要大很多,现在也只处理到冰山一角,还有很多人仍然在调查之中。
预计牵涉到的范围超过百人,涉及的贪腐金额可能超过数亿人民币。未来随着调查的深入,会不断有人被处理,情节严重者,公司将打造成样板工程,不少人会面临牢狱之灾。
为何发公告晒丑陋:称有人颠倒黑白
大疆在公开信中指出:“近几个月以来,公司处理了不少涉嫌严重贪腐的人员,反而被这些员工以及涉嫌行贿的外部供应商散布谣言被公司迫害。而内部私下里,涉贪人员颠倒黑白,大喊无辜,说是公司又在搞派系斗争,自己是牺牲品,公司迫害老员工等。今天,以公开信的方式跟全体同事做一次关于腐败情况的沟通与宣导,晒一晒我们内部光鲜亮丽外表下丑陋的一面。”
大疆还表示,“这损失的10亿人民币每一分都是纯利,我们原本可以用来做公司发展投入和员工福利,却由于腐败而白白损失掉。” 这一数字为2017年所有年终福利的2倍以上。
多种手段吃回扣赚差价
公告中发布了贪腐的几种主要手段:
公告还披露,供应链腐败中研发和采购人员行为主要手法,包括各种手段内外勾结吃回扣、赚差价。
1、让供应商报底价,然后伙同供应商接口人往上加价,加价部分双方按比例分成;
2、利用手中权力,以技术规格要求为由指定供应商或故意以技术不达标把正常供应商踢出局,把可以给一定比例回扣的供应商押镖进短名单。长期拿回扣;
3、故意以降价为借口,把所有正常供应商淘汰,让可以给回扣的供应商进短名单。进短名单之后,做成独家垄断,然后涨价,双方分成;
4、利用内部信息和手中权力引入差供应商,并和供应商串通收买研发人员,在品质不合格的情况下不进行物料验证。导致差品质高价格物料长时间独家供应;
5、内外勾结,搞皮包公司,利用手中权力以皮包公司接单,转手把单分给工厂,中间差价分成;
网友称看来是买贵了
对于大疆的反腐,有不少网友拍手称好,表示大疆走在正路了,不反腐就是下一个OFO,也有调侃称终于明白产品买贵了,还有说担心之前买的产品质量问题。






