
活动现场
多彩贵州网讯(本网记者 薛楗凡 刘昶) 11月29日,2018年黔南州在贵阳举行。黔南州人民政府副州长胡晓剑、黔南州旅游发展委员会主任谭夔出席会议,贵阳、黔南等地旅行商、旅游企业应邀参加,齐聚一地,共享黔南精彩冬日之旅。

黔南州人民政府副州长胡晓剑答记者问
胡晓剑表示,举办此次新闻发布会,是黔南州积极响应国家文化和旅游部下发的《关于做好冬季旅游产品供给工作的通知》要求,认真落实省人民政府“关于做好‘山地公园省·多彩贵州风’2018冬季度假旅游主题营销活动宣传推广”指示的必然行动。通过充分盘活黔南州冬季旅游资源,激发内生动力,助推旅游富民,是实现旅游“好花更红”的关键举措。随着黔南州冬季旅游品牌知晓度和吸引力的提升,将黔南打造成为综合旅游目的地,以促进旅游业均衡化和可持续发展。

谭夔介绍黔南州冬季旅游产品
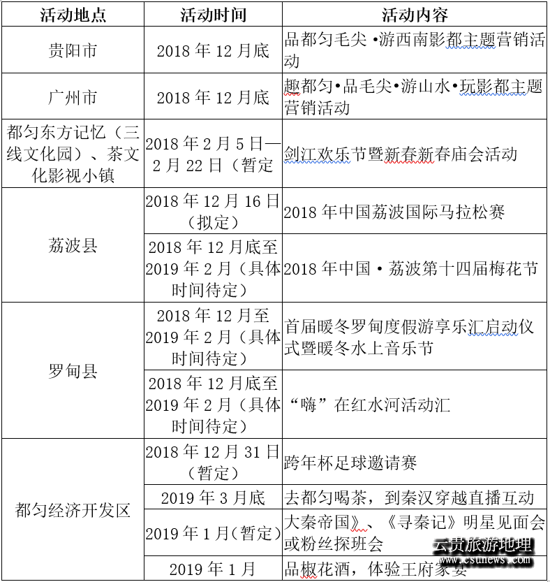
谭夔表示,眼下正值初冬,黔南也迎来了最浪漫的时光。黔南的冬季是彩色的,每到冬天,荔波卧龙潭的湖水就会变成天空的湛蓝,处处流淌着生命的活力。森林覆盖率达63%的黔南,年平均气温16℃,特别是罗甸县冬季平均气温在19.3℃,是贵州的小“三亚”。依托黔南冬季独特的气候和自然资源,黔南州结合地区特色,以游客为中心,推出了黔南暖冬三大主题系列活动:一是“暖冬畅游季”系列活动。依托罗甸、荔波两县别具特色的暖冬气候优势,以罗甸暖冬旅游系列活动、荔波梅花节等活动为重点,举办柚子脐橙采摘节、冬季赏花游等丰富多彩的暖冬系列活动。二是“温泉户外季”系列活动。奇特的喀斯特地貌,造就了黔南神奇的自然山水,也孕育了高品质的温泉。其中以瓮安玉水温泉、草塘中维温泉、都匀茶都格尼斯温泉酒店、凤凰城温泉、龙里榕御温泉及中铁问水温泉等为重点。三是“新春狂欢季”系列活动。品长顺农香年味、寻夜郎古国美食、观龙里苗家跳洞、赏都匀春节庙会、逛惠水兰花博览、去篝火狂欢、星空露营、银杏祈福等,村村寨寨敲击铜鼓、吹响芦笙,彻夜不绝。

三都水族开端大典
据悉,黔南州将于2018年12月1日至2019年2月28日期间,推出“世界自然遗产之旅、天文科普研学之旅、茶文化休闲之旅、田园赏花自驾之旅”四大精品线路。同时,黔南州除执行与全省相同的优惠政策外,还针对州内、外旅行社、企业及相关组织和个人推出《黔南州促进旅游业发展奖励扶持办法》,让来黔南游客“惠享”暖冬之旅,进一步加快黔南旅游由“夏秋火爆”向“全年恒温”转变。

天眼傲苍穹(岑龙武摄)

都匀螺蛳壳茶山(玉雪摄)
相关阅读:
一、《黔南州促进旅游业发展奖励扶持办法》
旅行社企业及相关组织和个人优惠及奖励
(一)入境游客
1.凡是组团乘坐荔波机场航班到黔南旅游的入境游客,均可凭登机牌享受黔南境内景区门票挂牌价五折优惠。
2.旅行社组织入境游客到黔南州旅游,凡游览我州2个以上收费景区(点)且住宿2晚以上的,按每人100元给予奖励。
(二)省外游客
1.航空游客:旅行社组织游客乘坐荔波机场航班,到黔南旅游。凡一次性组织人数达30人(含30人)以上,单程乘坐荔波机场航班的,按每人50元给予奖励;往返乘坐荔波机场航班的,按每人100元给予奖励。
2.旅游专列奖:旅行社组织游客乘坐旅游专列到黔南旅游,且组织人数达300人(含300人)以上的,每次给予10元/人奖励。
(三)包机游客
#p#分页标题#e#旅行社组织游客包机到黔南旅游,游览我州2个(含2个)以上收费景区(点)且住宿1晚以上,包机人数达50人(含50人)以上的,每次给予组团社1万元奖励。
(四)自驾车队
1.凡是自驾协会、俱乐部、旅行社组织自驾车队到黔南旅游,车队规模达到30辆(含30辆)以上的,并在黔南住宿1晚以上,凭相关证明享受黔南境内景区门票挂牌价五折优惠。
旅游运输企业奖励
(一)旅游运输企业运输省外游客(含入境游客)到黔南旅游,凡全年运输人次达1万人次(含1万人次)以上的,给予8万元奖励;全年运输人次达2万人次(含2万人次)以上的,给予15万元奖励。
(二)旅游运输企业运输省内游客到黔南旅游,凡全年运输人次达1万人次(含1万人次)以上的,给予2万元奖励;全年运输人次达3万人次(含3万人次)以上的,给予5万元奖励。
(三)州内运输企业开通运营的县内旅游公路线路(线路两端均在3A以上旅游景区)的旅游公交车辆,每车每年给予3万元奖励。每年按照车辆的实际运营天数核算。
荔波樟江风景名胜区自驾游优惠
凡自驾协会、俱乐部、旅行社组织自驾车队到荔波,车队规模达到5辆以上,并在荔波住宿1晚以上的,享受荔波樟江风景名胜区门票八折优惠;车队规模达到10辆以上,并在荔波住宿1晚以上的,享受荔波樟江风景名胜区门票七折优惠;车队规模达到20辆以上,并在荔波住宿1晚以上的,享受荔波樟江风景名胜区门票五折优惠。
二、黔南州暖冬旅游产品部分宣传营销内容







