ofo又刷屏了,还是退押金,而且这次大家还是排队到总部退押金!
如今ofo的形象和口碑频频败局,每一个动作都可能会成为社会的关注的重点,ofo所给人们带来的焦虑和“信任”一词已然构成了新的社会矛盾。这一连串翻车的背后离不开ofo对危机公关的有效处理,没能很好的化解和引导焦虑的分散。
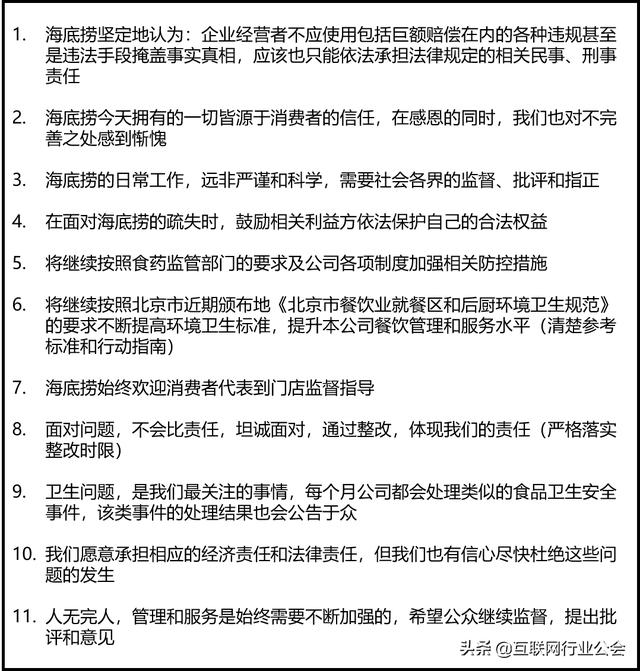
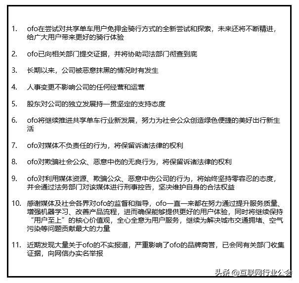
在如今品牌都追求“强求胜欲”的情况下,我们通过对比海底捞和ofo近一段时间内各自发布的11封公关声明,来看看当品牌面对不利消息时,什么才是正确的处理方式?
1、补偿策略
补偿策略指不利消息应该用与此同时的胜利消息来抵消。
丘吉尔也曾承认这一招经常奏效——他会将一条坏消息隐瞒一段时间,一有好消息就将其一同发出去以抵消负面影响。
海底捞在8月26发布的关于积极落实整改的一则声明中,就正确使用了这一策略方法。
面对相关部门通报的关于公司北京各门店监督检查的问题,海底捞除了公告会认真整改以外,还同时发布了一项新的计划,将主动将北京市及全国所有门店实现后厨操作可视化,并邀请大众监督,以此来体现门店后厨的卫生问题能够解决的同时,也能很好的解决。
该策略下,ofo,无。
2、断然否认,主动反攻
不利的消息虽然可以通过官方声明来进行否认,但是通过承认和辩解进行防守通常会更有效,尤其是以反攻的形式。
我们来看看海底捞发布的几个反攻案例。
我们再来看看ofo的做法。
ofo只是否认,在反攻方面的描述也只是照例的官方声明,而不是在做公关宣传。
这些话放之四海都能用。
宣传者需要能清楚的判断,只是通过官方声明的断然否认是否能起到消化不利消息影响的作用?
一根火柴就能引发一仓库炸药,孰练的宣传者很擅长利用紧张程度来调动特定群体。那么,公众在面对ofo的问题上紧张程度的症结究竟是在哪里,或者说是哪些地方是导致公众对ofo产生焦虑的、能引起神经质、导致发怒的、感到不安的、不满或是紧张的等的问题?
不利消息的传播和利用很大程度上就在于如何在这些问题调动公众的兴趣。
在近一年关于ofo的舆情里除了关于客服、押金、用车、钱包余额、公司倒闭等的焦点问题外,还包括供应商欠款、服务费拖欠、商业变现、乱停放、高层变动、法人变更、腐败、挥霍、裁员、破产重组等均成为过搜索热点的问题。
更重要的是,ofo否认的方法既没能有效化解不利的消息,同时也没能传递出公司和品牌统一的宣传目标,让每一次的舆论反驳都成应付舆论关注的手段,这就成了品牌的小动作。
当然,在近期11则ofo的公关声明中,也能找到3个比较合适的反攻。
我们都知道,无论发生在哪里的实际宣传,都会发现有很大的虚假成分在里面。
关于真相与宣传的真理似乎是:在宣传的政治目的达到之前,运用可能被某些不可隐瞒的事件反驳的材料是不明智的。承诺将在最近某个具体的日期取得胜利的做法也是愚蠢的,因为预测可能被某些事件改变,从而导致沮丧与怀疑的恶果。
稳妥的做法是断言最后的胜利肯定能实现,因为在达到政治目标的希望实现或完全破灭之前,不可能反驳这样的论断。
3、打预防针
对于可能造成不利影响事件的发生,采取预防措施。
我们继续来看海底捞的做法。
该策略下,ofo,无。
4、转移公众注意力
海底捞在这则声明中,通过阳光餐饮工程这样的社会责任事件和门店后厨可视化来转移公众的注意力,抵消坏消息和不利的批评。
当然,在转移公众注意力的策略使用中,要选择与注意力焦点无关的事件。
该策略下,ofo依然是无。
至此,我们通过对比发现,常用来处理不利的消息的有效方法,就在于补偿、主动反攻、打预防针和转移公众注意力。
小心警惕主要目标
当然了,成熟且专业的宣传者不会只是每次去处理一个一个的不利消息,首先这样的不利消息是永远也处理不完的,同时,每一次关于不利消息的处理,也是为了调动社会公众的关注,,从而促进大家进入一个积极的状态——让品牌享有心甘情愿的投入,能把宣传变成认知,形成刺激从而将品牌通往更大的市场。
所以每一次不利消息的处理,还需要传递出品牌的主要目标,这也是处理之外,需要控制的强调之处。
这也是海底捞公关宣传处理的高级之处。
通过总结海底捞的11则声明,我们可以提炼出这样一个品牌的形象:
而从ofo的11则声明中,能总结出的确是另外一副截然不同的画面:
如今,无论熟练的宣传者在人员组织、建议选择和传播工具运用方面的技巧有多么娴熟,如果缺乏有利的社会力量的帮助,其操作技巧将毫无用武之地,这种社会力量微观的讲则是目标的特定的人群,而宏观的看则是公民社会。
积极的宣传家总能让品牌享有心甘情愿的投入,能把宣传变成认知,形成刺激从而将品牌通往更大的市场。
但是每一次宣传并不是那么容易让人们接受和投入的,不利消息的存在会打破传播在地理范围和人们心理认知范围的平衡。
面对不利消息,仅靠地理疆域上草率的压制是永远不能取得彻底胜利的。






