文|万能的大叔
这几天,几乎所有人都在骂丰巢。
继海底捞之后,丰巢成为疫情之后,因为收费问题被全民吐槽的企业。
大叔看到,圈内的人士认为丰巢的公关极其不专业,圈外的人士,更是残忍地指出,丰巢的公关哭晕了,这年头为什么业委会也来抢饭碗……
到底,丰巢的危机公关,错在哪儿了?
这个问题换一个视角:
用户为啥连5毛钱都不愿意给丰巢?
大叔做个分析。
强制收费前,与用户没有做任何沟通
这是最大的败笔,也是奠定这场危机注定失败的原因。
大叔通过搜索发现,在4月30日之前,全网有一条看似不起眼的新闻,核心如下:
“深圳市丰巢科技有限公司(简称“丰巢科技”)宣布,自4月30日起,丰巢将对滞留快件的非会员用户在超时12小时后收费0.5元/12小时,3元封顶,法定节假日不计费。同步推出的还有会员服务,月卡会员5元/月,季卡会员12元/季,有效期内不限保管次数,每件快件可享受7天存放。”
虽然丰巢在鼓吹自己会员的好处,但在普通用户眼里,只看到了那句“超过12小时,强制收费5毛!”
免费了5年,现在却要强制收费,显然用户是无法接受的,尤其是这12个小时和5毛的收费,又是如何决策的?丰巢啥也没解释和沟通,一副霸王硬上弓的样子。
大叔看到,在正式收费之前,丰巢的服务号在4月23日曾经推送了一条信息,除了第二条,全是各种广告,而第二条也只是上线了“亲友代取”的快报,只字未提强制收费的事。
目前,丰巢官网也修改了相关话术,不敢再提“强制收费”,而只是强调会员福利。

大叔认为,丰巢应该学习滴滴公关的做法:
后者在顺风车服务上线前后,针对影响用户体验的重要决策,都会通过“全民评议”的方式,吸引用户参与评论和选择,为服务真正上线提供用户真实意见,从而避免“用户抵触”这样的危机发生。
而丰巢却在危机发生之后,拿出一个2019年的数字,大致描述如下:
“在2019年末,丰巢科技向用户发出使用无接触服务意愿征询,超过8000万的消费者针对是否愿意使用智能柜代收等做出线上调研反馈。截止4月13日,累计同意使用丰巢代收用户数超8200万人,占比总询问人数的98.5%,用户对于使用无接触服务意愿度高。”
但用户没说愿意付费啊,这是典型的拿疫情期间的一份报告放到这次事件中,玩“偷换概念”,自欺欺人。
用业务视角去和用户沟通,不找骂才怪
用户感觉被“霸王硬上弓”之后,丰巢没有立刻叫停,而是选择了通过“致亲爱的用户”的一份信,那么多切入点,它硬是找了一个最容易激怒用户的角度去沟通:
收费是为了督促用户快点取走快递,以提升周转率。
还附赠福利,顺丰包裹2小时被取走的用户可以得到2元。
全文如下:

虽然丰巢终于对事前不与用户沟通和解释道歉了,也说明了“12小时而不是24小时的理由”,但这份信的重点不是这个,而是传递了一个核心信息:
丰巢收费,不是要给快递小哥补贴,更不是企业经营不下去了,而是为了“鼓励大家及时取件”!
这是这件事第二次引爆的关键,这就是典型的:得了便宜卖乖,婊子立牌坊!
大叔作为一个用户,看完这句话的第一反应是:
是谁同意我的快递放在快递柜的?我付了快递费,我的快递不应该是送上门吗?我为什么要在乎你的周转率?
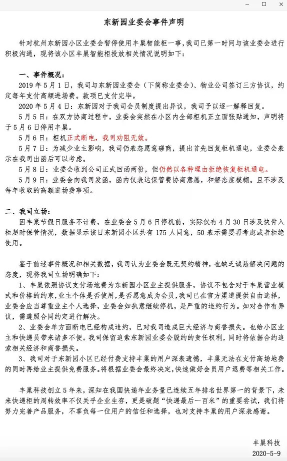
同样的问题,更是出现在丰巢写给杭州某小区业委会的声明中,这应该是第一个关停丰巢货柜的小区。显然,丰巢很愤怒,它在“我司立场”中,十分强硬,比如“我司认为业委会既契约精神,也缺乏诚恳解决问题的态度”,,还比如“丰巢无法在支付高场地费的同时再给业务提供免费服务”……

如果两家企业有纠纷,大家互相指责,各有各的道理,没有什么问题。但这是业委会啊,还不是单指物业,背后就是所有业主,你在与业主的对抗中,能收获什么好处?
业委会到底能不能代表业主呢?第三回合之后,答案很明显,业委会不止代表了业务,更代表广大群众的利益,来“消灭”你!
抢丰巢公关饭碗的不是业委会,而是价值观
这件事的关键是:强制收费的合理性?
显然,丰巢没有给出一个可令人信服的理由,却被一个上海某小区的业委会写给丰巢的公开信给第三次刷屏了。
这份信,业委会从企业经营、业务流程、业务逻辑和业委会,共4个角度,把大家关心的问题都说得非常清楚:
丰巢到底赚不赚钱?业务流程到底有无问题?业委会停掉柜子是否违法?
以一个普通业主的视角,把丰巢的业务模式存在的问题,都一一列举,引来无数共鸣,以此来说明,你对消费者强制收费的商业模式本身就存在问题。
最关键,公开信的最后,上升到价值观层面:
在上海每个小区公共区域都是寸土寸金的……场地以低廉的价格出租给丰巢柜的初衷是服务业主,取得社会效益,如果丰巢公司圈地为王,对业主关门打狗就变成了引狼入室。这样的行为是为社会公众所唾弃的。
全文如下:









当然,这已经不是丰巢第一次因为收费陷入价值观的问题。
此前,丰巢对超时未取的快递设置了“赞赏支付1元”的二维码,实际上,这个赞赏收费是可以通过点击右下角的“跳过”按钮跳过的,但由于丰巢在设计上故意将“跳过”设计成灰色,给用户一个错觉,就是这个按钮不可按,自动跳转需要等待60秒,所以,不少用户会因为丰巢的这个误导支付“赞赏”。

“丰巢快递柜诱导收费”的话题也登上微博热搜,丰巢后来才修改了设计。
大叔经常说,公关是解决不了一个企业的业务问题,尤其是一个价值观有问题的企业,但不意味着公关不可以去提醒业务,及时止损,甚至是倒逼业务。
希望,大家可以从丰巢这次的危机,真正意识到一个问题:不是收费不可以,但要收得合情、合理,过程也要正大光明,而不是耍小聪明和玩无赖,这是刷屏时代的特性,品牌是有人设的,不能渣!
不然,用户连5毛钱都不愿意给你!






