国庆假期结束了,海天味业的麻烦,还没有结束的意思。
据媒体报道,事情起因于国庆前夕,有部分网民以视频、图文方式在社交媒体晒出海天酱油配料表上,外销的只有水、大豆等原料,无添加剂,而内销的有增味剂、防腐剂苯甲酸钠和甜味剂三氯蔗糖。此后的整个国庆假期,海天酱油深陷“双标门”漩涡,遭遇严重的公关危机。
事情曝出后,9月30日20:42分,海天通过新浪微博官方账号@海天味业,发布一份“严正声明”(见图1),指责相关短视频账号“利用大众对于食品安全的关注制造焦虑和恐慌,在网络上制造并且散播谣言,妖魔化食品添加剂,黑化中国食品安全;为了博取流量,将明显造谣的一些标签扣在海天产品身上”,严重损害了海天的品牌形象,构成对海天名誉权的严重侵害,并点名了几个短视频账号,表示“已委派专业律师团队调查取证,必将恶意造谣者、传播者的法律责任追查到底。”

图1(来源于新浪微博@海天味业)
海天在声明中强调其“所有产品都严格按照《食品安全法》生产,并且随时接受国家及各级食品安全主管部门的常态化监督和检查”、“所有产品中食品添加剂的使用及其标识均符合我国相关标准法规要求。”
声明还称“产品品质是海天最为关注的生命线”,承诺“每一瓶海天产品都是安全的,请消费者放心购买和食用。”
然后,这份千余字长度的“严正声明”,对网民提到的“双标”问题,却只字未提。“严正声明”发出后,非但没有帮助海天从危机中脱身,却让舆论拷问更为汹涌。
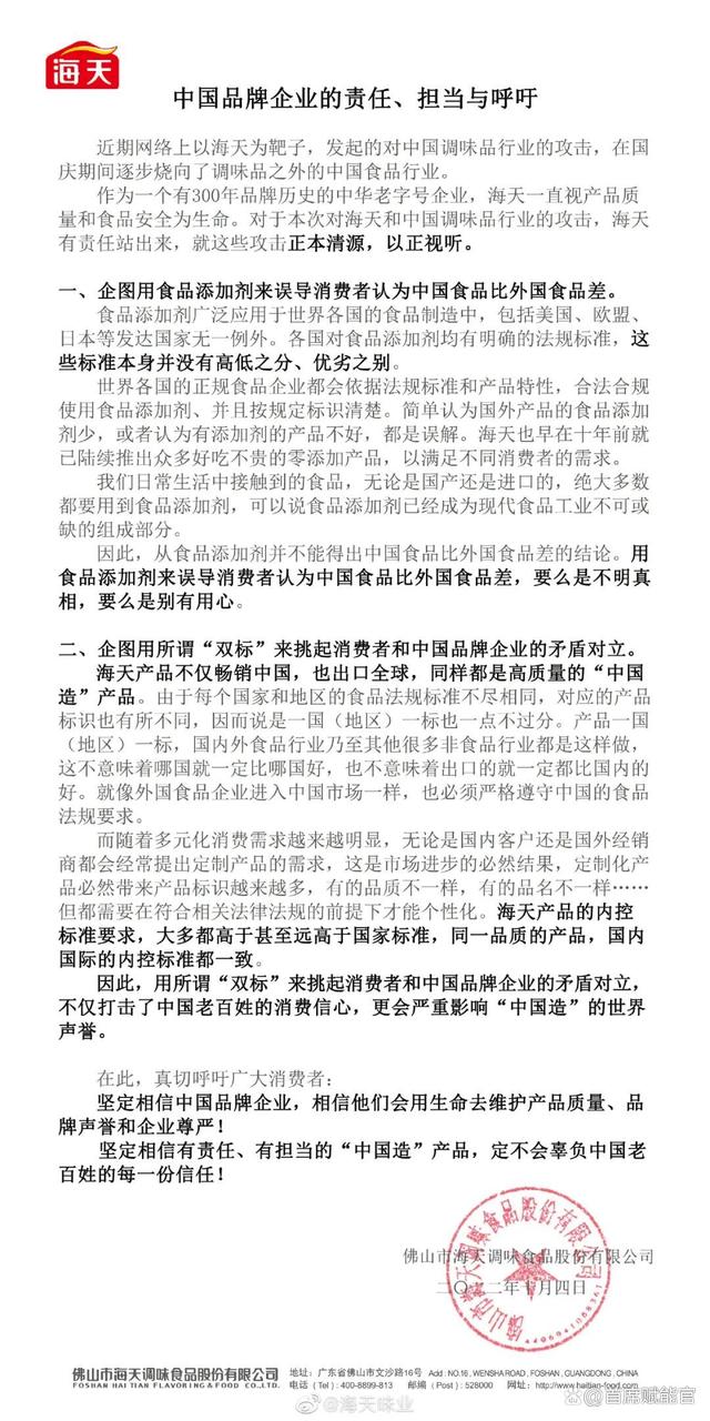
于是,10月4日23:54分,海天通过新浪微博官方账号@海天味业,再次发声(见图2)。这次发声文件的标题是“中国品牌企业的责任、担当与呼吁”,在新浪微博@海天味业,发出来的时候,加了“正本清源,以正视听”8个字,基本延续了前一份“严正声明”的味道。不同的是,这次的回应,海天没有回避“双标”问题,而是把对海天“双标”的疑问界定为“攻击”,试图自圆其说:

图2(来源于新浪微博@海天味业)
一是讨论食品添加剂差异是“误导消费者认为中国食品比外国食品差”、“要么是不明真相,要么是别有用心”,声称各国对食品添加剂的法规标准“本身并没有高低之分、优劣之别。”
二是讨论“双标”是“挑起消费者和中国品牌企业的矛盾对立”、“不仅打击了中国老百姓的消费信心,更会严重影响‘中国造’的世界声誉”,自称“海天产品的品控标准要求,大多都高于甚至远高于国家标准,同一品质的产品,国内国际的内控标准都一致”。
海天再度发声的次日,中国调味品协会发布了一份题为“关于净化市场环境,引导调味品企业高质量发展的声明”,对海天进行声援(见图3)。认为海天双标的传言,对节日餐饮业和调味品市场造成严重影响,并对海天第二次回应所称的各国对食品添加剂的法规标准“本身并没有高低之分、优劣之别。”予以重申。该声明指出,我国食品添加剂只要严格按照相关规定规范使用,产品就是安全的,“此次事件的发生,对中国调味品的生产和市场造成了不良好影响,支持因舆情受到影响的调味品企业依法维权,追究网络造谣者的法律责任。”

图3(来自中国调味品协会网站)
首席赋能官认为,海天味业此次危机公关是自残式的。
为什么这么说呢?首席赋能官将主要运用危机损害点研判、利益相关方力量分布图和成功解决危机四层境界三个工具予以解读。
需要说明的是,自残式危机公关的说法,不是首席赋能官首先提出的,此前有多个案例被相关人士形容为自残式危机公关,是指企业在公关危机处置中所采取的举措,不但没有缓和、化解危机,却火上浇油、致使危机恶化,企业陷入更糟糕的危机处境。
危机损害点研判错误,往往是自残式危机公关的第一步。海天味业此次遭遇的“双标门”,显然不是食品安全问题。也就是说,并不是海天的产品质量存在问题,这和上半年钟薛高“烧不化”风波的情形类似。当时的钟薛高,和这次的海天味业其实一开始犯了同样的错误,都认为是食品安全问题,绕在添加剂的问题上“教育”消费者和媒体,错过了解决真正危机损害的时机。
那么,海天味业“双标门”的危机损害点究竟是什么问题呢?答案的一部分其实在其第二次回应标题中的两个字:责任!
海天味业作为行业龙头企业、知名品牌、几千亿市值上市公司,不是小作坊、路边摊、流动商贩,消费者对海天味业是有更高期待和要求的。当“双标”的传言出来,大家什么感受?肯定是失落啊!
这种情况下,海天味业严肃、正式的声明说自己符合标准和法规,这就是把自己所要承担的责任,放到和普通企业一个层次,普通企业也是要符合标准和法规的,对吧?
更麻烦的是,海天味业“双标门”的危机处置,对承担“责任”的损害点研判不当,还衍生出了另一个损害点:失去人心!
回应发出来后,有媒体报道披露,海天味业自己就是参与酱油相关标准起草的企业之一。原来企业严肃、正式所说的标准和法规,是你自己参与制订的,这是既当运动员又当裁判员吗?回应非但不能解决大家的失落感,反而加剧了质疑、指责,相当于送了一把“刀”出去,给舆论提供了更多可以进一步批评企业的“料”。这不是赢得更多人心,却是失去更多人心,甚至还不如不回应?
说到赢得人心,首席赋能官在危机处置中,都会绘制利益相关方力量分布图(如图4),它可以帮助企业搞清楚究竟应该去争取赢得谁的人心?就如一个“靶子”,为如何赢得人心提供决策指引。

图4
此次“双标门”事件,海天味业连续两份声明,一边在反复说被造谣、被攻击,摆出一副“总有刁民想害朕”的样子,放言“追查到底”,一边长篇累牍对消费者进行添加剂教育。那么,这些被定义为所谓的造谣者、攻击者,是海天味业要沟通的核心目标人群吗?海天味业是要去赢得他们的人心吗?是不是凡是提出“双标”疑问、讨论“双标”话题、发布“双标”内容的,都是在造谣、攻击海天酱油,或者“要么是不明真相,要么是别有用心”呢?教育消费者是有助于消费者认同还是增加质疑、有利于化解危机还是让危机形势恶化?
其实,企业公关需要强大的“统战”思维,团结一切可以团结的力量,在遭遇危机的时候,更需要多交友、少树“敌”。面对质疑者、批评者,甚至所谓的造谣者、攻击者,应立足于对话,尽可能地争取理解和认同,而不是相反,把更多的利益相关方力量推向对立面。
搞清楚可以团结的力量都有哪些、如何做才能实现团结,是海天味业解决“双标门”危机的关键。
这个问题,海天味业在第二次回应中体现得比较明显,就是试图拉中国品牌和中国食品行业作为支撑。然而,把自己和中国品牌、中国食品行业强化关联的小心思,未免有点一厢情愿。要知道,存在“双标”风险的,可不是某一个行业,也不是某一个企业,但是,不管是否存在此类情形,这种时候,恐怕大家要么是在忙着悄悄整改,要么是抓紧抢占市场空档,既不想整改也不抢占市场的,则会唯恐避之不及。而海天味业无法避免的,不仅有消费者粉转黑的压力,还有资本市场做空的挑战。
海天味业能寄托希望的,也许就只有中国调味品协会。但是,该协会在海天味业第二次回应后的公开表态,实际发挥的作用,“补刀”的意味更多一点。
为什么这么说呢?据媒体报道,海天味业负责人是中国调味品协会旗下酱油专业委员会的主任委员,该委员会的秘书长也是由海天味业高管担任的(见图5)。这样一个协会的表态发声,能给海天味业多大的信服力支持呢?
恐怕会弄巧成拙的是,中国调味品协会的公开表态,给媒体与公众又送上了一个批评海天味业操纵协会组织为企业张目的实证,这无疑是二次“自残”。

图5(来自中国调味品协会网站)
首席赋能官认为,危机处置是否成功,可以从4个层次进行评估:
第一个层次是,解决引发危机的问题;
第二个层次是,解决引发危机的问题,得到当事人或当事方的认可;
第三个层次是,解决引发危机的问题,得到当事人或当事方,还有其他更多人的认可;
第四个层次是,解决引发危机的问题,得到当事人或当事方,还有其他更多人的认可,并且赢得新的发展机会。

这四个层次代表了危机处置的不同境界,其中,第四个层次就是常被提及的转危为机。海天味业在此次“双标门”危机处置中的公关表现,离第一个层次,还有挺远的差距。
本文的最后,分享首席赋能官主理人王兵先生的一段话:“多看新闻联播很有必要。”海天味业们,受益于改革开放发展起来,思路要转变,尤其是要认清“核心矛盾在于人民日益增长的美好生活需要和不平衡不充分的发展之间的矛盾”这一问题,停留在教育消费者的旧思维中,必然被消费者狠狠地教育!






