
首席赋能官2022年的危机公关案例盘点,并没有缺席,而是采取了错峰发布,它是每年的保留节目,现在来了。

因此,2022年度危机公关案例盘点将通过“公关+法规政策”、“公关+人力资源”和“公关+一线岗位”三个篇章进行呈现,由首席赋能官+PREP训练营部分成员余蕾、王海红、石思思根据公开资料整理完成,【赋能简评】由首席赋能官主理人王兵最终审订。
本次大家看到的是其中的“公关+法规政策”篇——




据媒体2022年1月11日报道,工信部对全国政协委员、网易公司创始人丁磊此前提出的《关于统一智能电子设备充电器标准端口 进一步减少电子垃圾助力碳中和的提案》进行了回复。
次日,自媒体“鱼眼观察”发布题为《丁磊为什么错了》的文章,针对丁磊建议统一智能电子设备充电接口的观点提出质疑。文章认为,充电接口是否统一,应该交给企业,交给市场,通过合作和博弈去实现。在智能手机这样快速变化的行业,过早对技术标准进行统一,会扼杀企业创新的动力。
1月14日,“鱼眼观察”署名“公民于平”发布第二篇文章《我被丁磊威胁删稿了》称,自己的文章“把丁磊及网易公司惹恼了。”联系要求删稿被拒绝后,网易公司法务部发了一份法律函,要求其删稿和道歉。

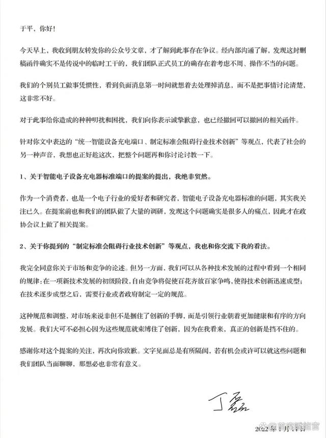
当天下午,丁磊致信于平,回应关于统一充电端口标准是否会阻碍行业创新的质疑,承认团队员工存在着考虑不周、操作不当的问题,已经撤回“要求撤稿函件”,并表示“诚挚歉意”。同时,丁磊表示,提案前做了充分市场调研,发现是许多用户的需求。行业发展需要一定的标准和规范,标准只要符合全局利益,就不会阻挡市场创新。丁磊认为,争议声代表了社会的另一种声音,应该鼓励充分开放的讨论。

1月15日,于平第三次发文称,收到了丁磊的致歉信,丁磊在信中两度向其致歉、宣布撤回之前的法律函,并表示愿意和丁磊就提案内容展开进一步沟通和讨论。
【赋能简评】


2022年6月30日,奈雪的茶官方公众号宣布推出上市一周年活动,将会员积分改为所谓的“奈雪币”,消费者每消费1元可得1个奈雪币,奈雪币可以在奈雪币商城兑换礼品,20万个奈雪币可兑1台Macbook Air,也可以以最高十倍杠杆买入虚拟股票,拥有虚拟股票后即为虚拟股东。虚拟股票价格与奈雪的茶港股股票价格挂钩,即真实股票涨跌等同于虚拟股票涨跌,按照每日收盘价结算,虚拟股票还可以兑换成奈雪币。

7月14日,奈雪的茶发布公告称,因奈雪虚拟股票会员活动上线后反响热烈,决定当日16:00完成游戏结束后正式下线。活动结束后,参与活动的会员持有的虚拟股票将按照1虚拟股兑换6奈雪币的规则,在17:10-18:00间自动将虚拟股转为奈雪币。
从推出到下线仅仅两周,众多媒体源引法律、金融、证券人士观点,对活动可能存在的相关风险进行了报道和警示。
【赋能简评】

不能把合法合规作为万能的“挡箭牌”,是因为很多时候这只是最低标准。2022年,起码有两家企业在这方面的认识,是明显不够的。一家是海天味业,另一家是比亚迪。对于前者的表现,首席赋能官已在《深陷“双标门”,海天味业自残式危机公关解读》一文有详细阐述,此处不再赘述。本文就比亚迪长沙工厂被指污染一事进行回顾。

据媒体报道,2022年4月份以来,有多名湖南长沙雨花区居民反映小区附近的比亚迪工厂存在污染问题,有浓烈的油漆味、烧塑料味、牛粪味等刺激性气味,尤其傍晚至第二天凌晨刺激性气味最重。该工厂马路对面的一小学有的班级多位学生近两个月出现过流鼻血症状。居民们认为孩子的症状,与比亚迪长沙工厂夜间排放量增加有直接关系。
4月29日,包括比亚迪、环保部门、街道社区人员以及业主代表进行一次沟通会,比亚迪承认住宅小区确实能闻到油漆味。

5月7日晚,部分居民来到比亚迪长沙工厂维权,此前已经连续维权数日。当晚,比亚迪通过官方微博发布紧急声明称,园区排放符合国家相关法规及标准,并指网传“排放超标引起流鼻血”的情况属于恶意捏造关联,已报警追究相关人员的法律责任。

5月8日凌晨,长沙市雨花区委宣传部发布消息称,长沙市雨花区委常委会于5月8日凌晨召开紧急会议,研究比亚迪长沙雨花区工业园涂装车间气体排放有关情况。会议明确,要迅速进行全面环保检测,及时向社会公布结果,全力维护群众合法权益。当日,长沙市委、市政府成立调查组,组织政府职能部门、第三方检测机构以及相关专家,进驻比亚迪雨花区工厂展开调查。
5月9日的媒体报道称,长沙比亚迪工厂已在进行停产整顿。报道还提及,长沙市生态环境局2022年1月公布的《长沙市重点企业(单位)挥发性有机物综合整治公示表》,在2021年9月整治前,长沙比亚迪挥发有机物(VOCS)有组织排放量为708.355吨/每年,该数额高出排污许可规定的128.205吨/年的限值。
这对比亚迪自说自话的合法合规,无疑是打脸的效果。自说自话的,还有鱼跃医疗,其在2022年底新冠病毒感染防控举措逐步调整、医疗资源紧张的阶段,被发现血氧仪产品短期内大幅涨价而遭遇“发国难财”的批评。据媒体报道,作为上市公司的鱼跃医疗,面对批评,不同出口的回应出现了多个说法:

对同一个事,统一不同出口的发声内容这么基础、常识的工作都做不到,鱼跃医疗的危机公关水平可见一斑。作为上市公司,还要考虑符合信息披露的要求,况且,有关部门尚在就其涨价问题开展调查的过程中,“合法合规”难免有自说自话的味道。试问,如果调查结果坐实涨价的指责,“打脸”效果是不是如同雪上加霜?
【赋能简评】


2022年8月13日下午,四川彭州龙门山镇龙漕沟附近突发山洪,社交媒体视频显示,事发前,涉事河道水流很小,有大量游客在露营、玩耍。当山洪瞬间暴涨后,多名游客因撤离不及时被山洪冲走。
根据彭州应急发布的通报,截至当天19点30分,山洪灾害造成了4人死亡,3人重伤,6人轻伤。
部分网民、媒体、知名人士在关注山洪本身之外,陆续提出疑问,认为事发水域在小红书、大众点评、抖音等社交平台上存在大量种草、推荐帖文与视频,从而引来不少游客打卡,由此质疑小红书等平台对于存在明显安全隐患的内容相关审核/屏蔽机制有缺失,应承担一定责任。
那么,小红书们冤枉吗?

事实上,面临质疑的,未必只有企业。
2022年8月12日,“巴黎贝甜”因违反食品安全法,被上海市市场监督管理局依据《食品安全法》的规定处以没收违法所得,并处货值金额10倍罚款共计58.5万元。处罚事由显示,巴黎贝甜关联公司上海艾丝碧西食品有限公司在疫情封控期间封闭了位于景联路759号的工厂,安排部分因疫情防控措施无法回到住所的员工前往其培训中心(老虹井路100号)暂时过渡,并利用培训中心烘焙设备及物流中心配送的原材料制作面包自用。这一案件的行政处罚决定经在网络上曝光引发了社会公众的强烈质疑,大家纷纷为巴黎贝甜打抱不平,认为这个处罚不合情理。
为此,上海市场监督部门专门做出回应称,处罚是依法定最低幅度从轻的,且尚在行政复议期间,企业可以通过法定程序提出异议。
那么,巴黎贝甜应该提出异议还是就此接受处罚呢?

【赋能简评】


2022年7月12日,北京落饮酒业有限公司起诉北京醉鹅娘酒业有限公司名誉权纠纷一案的一审判决结果正式出炉。法院判定醉鹅娘公司需在判决生效之日起立即删除涉案的侵权差评,并且要在判决生效之日起10日内在其淘宝网“醉鹅娘酒类旗舰店”首页连续3日置顶登载对落饮公司的致歉声明。同时,醉鹅娘公司还需要在10日内赔偿落饮公司经济损失10万元、以及合理开支2万元,合计12万元。
据媒体报道,2020年12月起,落饮酒业公司发现其商品“落饮茶果酒女士12度微醺晚安酒高颜值酒果酒梅子酒柚子酒 500ml”突然遭受大量差评,并且其中的多数差评账户均在首次差评后再次购买落饮公司产品,然后进行第二次差评。

通过在钉钉、脉脉等职场相关平台上搜索,落饮酒业公司发现发布差评账号对应的主体均为醉鹅娘酒业员工,且醉鹅娘酒业员工用以购买相关落饮产品的经费开具了醉鹅娘酒业抬头的发票用以报销。
法院根据在案证据及当事人陈述,确认有13个发布上述差评的淘宝账号由醉鹅娘酒业员工注册或使用,这些员工包括醉鹅娘酒业的人力资源总监、招聘主管、采购专员及电商设计师等,且上述13个账户中有10个账号均两次下单,在前次下单购买并差评后继续下单购买并差评。虽然醉鹅娘酒业辩称差评系员工个人行为,但因其未提交证据证明,法院认定上述差评系醉鹅娘酒业组织其员工发布。

2022年初,有一家叫视奕科技的公司在其官方微信公众号上发布了一封邀请函,称公司将于港交所敲钟上市,并同步在厦门国际会议中心大酒店启动视奕科技上市财富峰会,且“峰会现场将与港交所现场联动直播”。1月22日,视奕科技在前述酒店举办了在港交所主板上市的活动,众多知名人士参加,包括优势资本管理合伙人郑翔洲。

3月13日,厦门市地方金融监管局官网上发布公告称,“经核实,视奕科技在网络平台及线下发布会发布的‘奕见未来,邀您共同见证视奕科技开启荣耀!’中所表述的‘2022年元月22日,视奕科技即将于港交所正式敲钟上市’的消息并不属实,该公司目前未在港交所上市,请广大市民和投资者注意识别。”一场“自导自演”的虚假上市闹剧正式被官方定性。
3月16日,郑翔洲发布声明予以撇清,称其未参与视奕科技任何投资和辅导,与视奕科技的关系仅限于一次活动上的演讲邀请及合照,也未在任何场合为视奕科技做过相关产品代言。

8月,视奕科技被厦门思明市场监管部门处以罚款100万元的处罚,事由是虚假宣传。
【赋能简评】


2021年底,安信证券首席投资顾问陈南鹏的一份“风水预测研报”《仁者无敌-2022中国股市预测》在网络上被转发、引起大量关注。该“研报”用五行属性等风水论来分析预测资本市场走势,认为2022年是中国股市五年大牛市的开端。
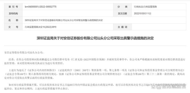
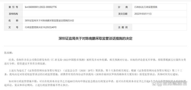
2022年3月11日,深圳证监局下达了《深圳证监局关于对安信证券股份有限公司汕头分公司采取出具警示函措施的决定》和《深圳证监局关于对陈南鹏采取监管谈话措施的决定》。认定:1)陈南鹏通过公司微信群中发布《仁者无敌-2022中国股市预测》并被转发的事件中,你公司未严格根据内部制度要求对微信群消息进行监控管理,未对投资顾问相关执业行为进行有效管控;2)相关预测对行业、市场的评论意见不审慎,将股票根据五行属性分类进行分析,投资建议不具有合理依据。


当天,安信证券回应称,公司高度重视,召集相关部门及时启动业务自查及问责措施,责令该人员立即整改并对其采取了暂停展业、服务产品下架等处罚措施。后续将引以为戒,持续完善相关内控管理,全面梳理投资顾问管理工作机制,进一步加强投顾人员的日常合规督导、培训及监控,确保公司业务合规、稳健发展。
此前的2021年12月,江西证监局曾对国盛证券出具警示函,原因系该证券公司研究员刘富兵于当年10月份制作PPT材料《天干地支在择时中的应用初探》,运用天干地支分析、预测股票市场走势。
【赋能简评】


2022年11月19日,通策医疗发出公告称,公司实际控制人兼董事长吕建明涉嫌信息披露违法违规,被证监会立案调查。经公司初步了解,立案相关内容主要涉及壹号基金浙江通策壹号投资合伙企业信息披露方面。

12月24日,通策医疗公告称,浙江证监局对公司实控人吕建明信息披露违法违规行为进行了立案调查、审理,对其下发了《行政处罚决定书》,提出其行为违反了《证券法》第八十条第三款的规定,构成《证券法》第一百九十七条第一款所述“发行人的控股股东、实际控制人组织、指使从事上述违法行为,或者隐瞒相关事项导致发生上述情形”的行为,并对吕建明处以 100 万元罚款。
这其实不是吕建明第一次遇到麻烦。据媒体报道,2022年初,其就曾因违反防疫政策,在“禁地”烧香祈福把自己送上了热搜。2月7日,吕建明发布微博称:“开工第一天相约径山寺祈福,到会合地点只有我一个人……上山颇不容易。因为疫情,最近径山寺不对外开放,朋友联系了寺僧,得以进大殿烧了三支香。”
对此,有媒体评论称,吕建明开工首日烧香的行为,时间设定自带企业属性,并不是单纯的个人行为。更何况,作为上市公司董事长应该明白,自己的言行代表企业,公开发表言论代表着企业的战略、决策和形象。
实际上,吕建明一直有公开谈论企业的习惯,且多次态度鲜明地反对任何质疑。2021年10月,通策医疗连续跌停,引发网友吐槽“通策医疗股票是股市杀猪的最好题材”。为此,吕建明亲自下场回怼,言辞激烈,称吐槽网友“不是我们欢迎的股东,他们买我们的股票是我们的耻辱”。
另一家上市公司乐歌股份董事长项乐宏,和吕建明有同样的“敢言”风格。这位项董事长,曾在2020年与平安资管发生“口水仗”而备受关注。2022年,乐歌股份一款产品被质疑暗藏摄像头、存在偷窥消费者隐私风险而陷入舆论风波中。项乐宏通过“乐歌项董说营销”视频号亲自下场“喊冤”,大谈自己是上市公司合规经营,一边为产品暗藏摄像头却未告知消费者进行辩解,一边“教育”消费者对摄像头要思想解放;一边表示产品已下架和道歉,一边却用“地主给下人训话”式的风格长篇幅夹带广告。
【赋能简评】







