

此次处理结果引发网友热议,有人认为这样小错大惩过于冷酷。同时,也有专家指出,消费者施加给企业的压力,往往会转嫁给劳动者。
相关新闻:胖东来试吃员工被开除,可能已涉及违法
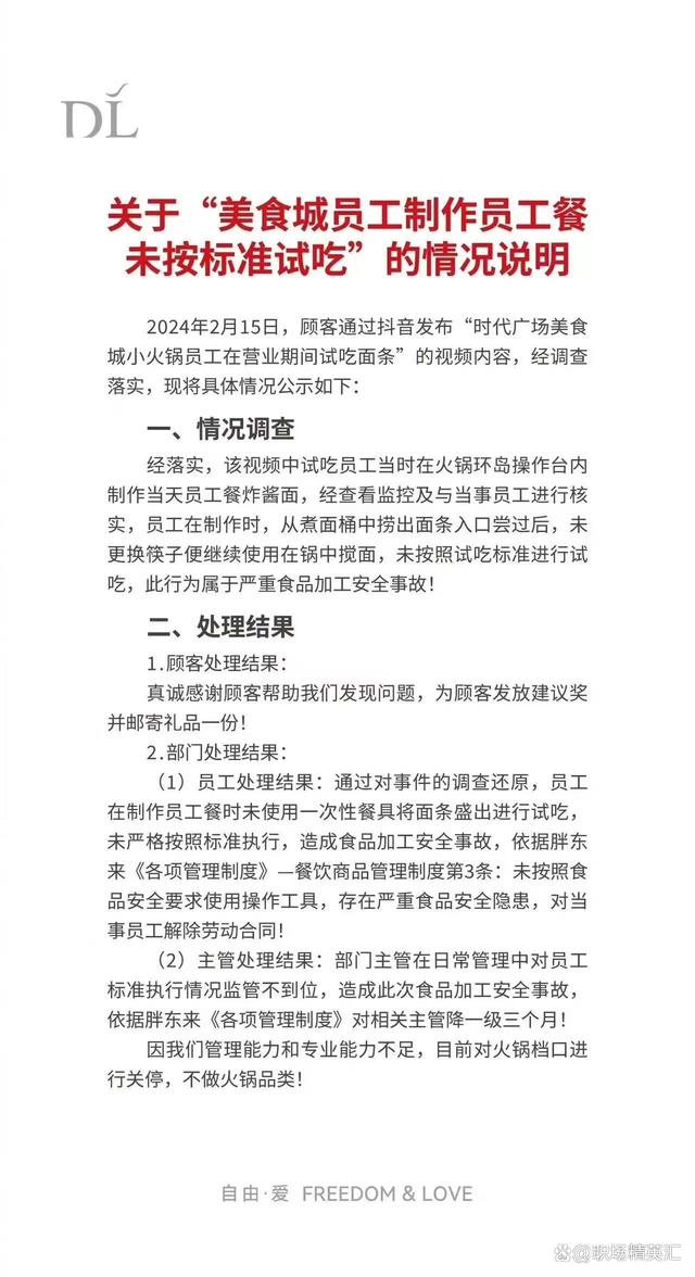
近日,河南许昌胖东来美食城被曝光“员工尝面后未清洗筷子在锅里搅拌”一事。2月16日,河南许昌胖东来美食城工作人员回应称,2月14日中午顾客多,员工在前台做员工餐,但这是不允许的,目前已闭店整改。16日,胖东来餐饮有限公司发布情况说明,关于“美食城员工制作员工餐未按标准试吃”:对当事员工解除劳动合同。

胖东来因其人性化管理的经营理念,一直是众多商家学习和消费者认可的企业,可能是树大招风,被开除的青年员工怎么也不会想到,一个下意识的试吃动作会被上传到网络上,并迅速发酵成热点事件,最终给自己带来解除劳动合同的处罚,要知道在许昌地区想进入胖东来工作是十分不易的。
站在消费者的角度,企业如此处理,体现了企业对消费者严格负责的态度,能够为这个事件迅速降温。但站在法律角度,胖东来如此开除一个员工,已经违法了《劳动合同法》的相关规定。

大家都知道《劳动合同法》是一部倾向于严格保护劳动者的法律,主要是基于员工与企业在地位上的严重不平等,立法者更倾向于保护劳动者,试图调和这种不平等。
《劳动合同法》对企业单方解除劳动合同是有着严格限制的,第三十九条 劳动者有下列情形之一的,用人单位可以解除劳动合同:
(一)在试用期间被证明不符合录用条件的;
(二)严重违反用人单位的规章制度的;
(三)严重失职,营私舞弊,给用人单位造成重大损害的;
(四)劳动者同时与其他用人单位建立劳动关系,对完成本单位的工作任务造成严重影响,或者经用人单位提出,拒不改正的;
(五)因本法第二十六条第一款第一项规定的情形致使劳动合同无效的;
(六)被依法追究刑事责任的。

在本次事件中,胖东来是按照员工“严重违反用人单位的规章制度”进行解除的,具体依据的是其餐饮管理商品管理制度第3条:未按照食品安全要求使用操作工具,存在严重食品安全隐患。
仔细推敲会发现胖东来的解除理由很牵强,可能存在违法解除劳动合同的情形。
第一、员工是在试吃员工餐而不是提供给顾客的餐食过程中出现了违反食品安全操作规程的行为,这种行为并不直接涉及消费者权益,很难说存在严重食品安全隐患。
第二、严重违反企业规章制度的定义,也需要企业对规章制度在制定过程中符合民主合法程序,并进行公示,向员工告知,上述规定是否符合上述要求不得而知。

因此胖东来本次解除试吃员工劳动合同的行为,更多的是从商业影响考虑,后期也面临着员工起诉的风险。






